Holds Information about ROI Metadata.
Definition at line 86 of file nvds_roi_meta.h.

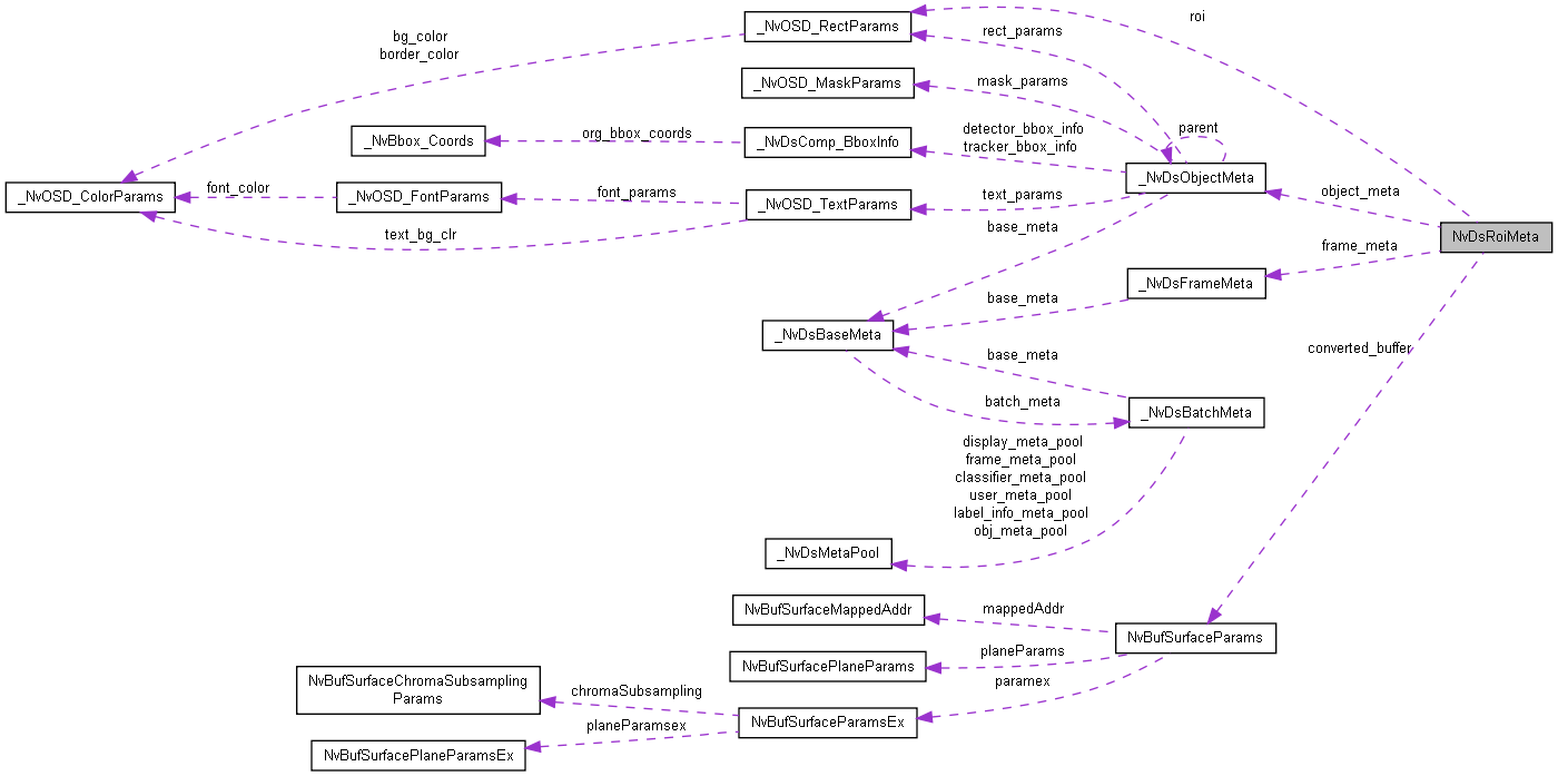
Data Fields | |
| NvOSD_RectParams | roi |
| guint | roi_polygon [DS_MAX_POLYGON_POINTS][2] |
| currently not being used More... | |
| NvBufSurfaceParams * | converted_buffer |
| NvDsFrameMeta * | frame_meta |
| gdouble | scale_ratio_x |
| Ratio by which the frame/ROI crop was scaled in horizontal direction Required when scaling co-ordinates/sizes in metadata back to input resolution. More... | |
| gdouble | scale_ratio_y |
| Ratio by which the frame/ROI crop was scaled in vertical direction Required when scaling co-ordinates/sizes in metadata back to input resolution. More... | |
| gdouble | offset_left |
| offsets in horizontal direction while scaling More... | |
| gdouble | offset_top |
| offsets in vertical direction while scaling More... | |
| NvDsClassifierMetaList * | classifier_meta_list |
| Holds a pointer to a list of pointers of type NvDsClassifierMeta. More... | |
| NvDsUserMetaList * | roi_user_meta_list |
| Holds a pointer to a list of pointers of type NvDsUserMeta. More... | |
| NvDsObjectMeta * | object_meta |