Holds event message meta data.
You can attach various types of objects (vehicle, person, face, etc.) to an event by setting a pointer to the object in extMsg.
Similarly, you can attach a custom object to an event by setting a pointer to the object in extMsg. A custom object must be handled by the metadata parsing module accordingly.
Definition at line 377 of file nvdsmeta_schema.h.

Data Fields | |
| NvDsEventType | type |
| Holds the event's type. More... | |
| NvDsObjectType | objType |
| Holds the object's type. More... | |
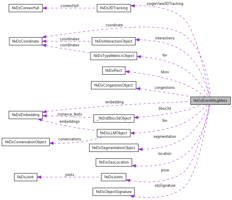
| NvDsRect | bbox |
| Holds the object's bounding box. More... | |
| NvDsGeoLocation | location |
| Holds the object's geolocation. More... | |
| NvDsCoordinate | coordinate |
| Holds the object's coordinates. More... | |
| NvDsObjectSignature | objSignature |
| Holds the object's signature. More... | |
| gint | objClassId |
| Holds the object's class ID. More... | |
| gint | sensorId |
| Holds the ID of the sensor that generated the event. More... | |
| gint | moduleId |
| Holds the ID of the analytics module that generated the event. More... | |
| gint | placeId |
| Holds the ID of the place related to the object. More... | |
| gint | componentId |
| Holds the ID of the component (plugin) that generated this event. More... | |
| gint | frameId |
| Holds the video frame ID of this event. More... | |
| gdouble | confidence |
| Holds the confidence level of the inference. More... | |
| guint64 | trackingId |
| Holds the object's tracking ID. More... | |
| gchar * | ts |
| Holds a pointer to the generated event's timestamp. More... | |
| gchar * | objectId |
| Holds a pointer to the detected or inferred object's ID. More... | |
| gchar * | sensorStr |
| Holds a pointer to a string containing the sensor's identity. More... | |
| NvDsBbox3dObject * | bbox3d |
| Holds a pointer to a string containing other attributes associated with the object. More... | |
| NvDsLLMObject * | llm |
| gint | num_interactions |
| NvDsInteractionObject * | interactions |
| gint | num_congestions |
| NvDsCongestionObject * | congestions |
| gint | num_fov |
| NvDsTypeMetricsObject * | fov |
| NvDsSegmentationObject * | segmentation |
| gchar * | otherAttrs |
| gchar * | videoPath |
| Holds a pointer to the name of the video file. More... | |
| gpointer | extMsg |
| Holds a pointer to event message meta data. More... | |
| guint | extMsgSize |
| Holds the size of the custom object at extMsg. More... | |
| NvDsJoints | pose |
| Holds the object's pose information. More... | |
| NvDsEmbedding | embedding |
| Holds the object's embedding information. More... | |
| bool | has3DTracking |
| Holds the flag for whether single view 3D tracking metadata is available. More... | |
| NvDs3DTracking | singleView3DTracking |
| Holds the single view 3D tracking metadata if available. More... | |
| NvDsRect NvDsEventMsgMeta::bbox |
Holds the object's bounding box.
Definition at line 383 of file nvdsmeta_schema.h.
| NvDsBbox3dObject* NvDsEventMsgMeta::bbox3d |
Holds a pointer to a string containing other attributes associated with the object.
Definition at line 415 of file nvdsmeta_schema.h.
| gint NvDsEventMsgMeta::componentId |
Holds the ID of the component (plugin) that generated this event.
Definition at line 399 of file nvdsmeta_schema.h.
| gdouble NvDsEventMsgMeta::confidence |
Holds the confidence level of the inference.
Definition at line 403 of file nvdsmeta_schema.h.
| NvDsCongestionObject* NvDsEventMsgMeta::congestions |
Definition at line 420 of file nvdsmeta_schema.h.
| NvDsCoordinate NvDsEventMsgMeta::coordinate |
Holds the object's coordinates.
Definition at line 387 of file nvdsmeta_schema.h.
| NvDsEmbedding NvDsEventMsgMeta::embedding |
Holds the object's embedding information.
Definition at line 437 of file nvdsmeta_schema.h.
| gpointer NvDsEventMsgMeta::extMsg |
Holds a pointer to event message meta data.
This can be used to hold data that can't be accommodated in the existing fields, or an associated object (representing a vehicle, person, face, etc.).
Definition at line 431 of file nvdsmeta_schema.h.
| guint NvDsEventMsgMeta::extMsgSize |
Holds the size of the custom object at extMsg.
Definition at line 433 of file nvdsmeta_schema.h.
| NvDsTypeMetricsObject* NvDsEventMsgMeta::fov |
Definition at line 422 of file nvdsmeta_schema.h.
| gint NvDsEventMsgMeta::frameId |
Holds the video frame ID of this event.
Definition at line 401 of file nvdsmeta_schema.h.
| bool NvDsEventMsgMeta::has3DTracking |
Holds the flag for whether single view 3D tracking metadata is available.
Definition at line 439 of file nvdsmeta_schema.h.
| NvDsInteractionObject* NvDsEventMsgMeta::interactions |
Definition at line 418 of file nvdsmeta_schema.h.
| NvDsLLMObject* NvDsEventMsgMeta::llm |
Definition at line 416 of file nvdsmeta_schema.h.
| NvDsGeoLocation NvDsEventMsgMeta::location |
Holds the object's geolocation.
Definition at line 385 of file nvdsmeta_schema.h.
| gint NvDsEventMsgMeta::moduleId |
Holds the ID of the analytics module that generated the event.
Definition at line 395 of file nvdsmeta_schema.h.
| gint NvDsEventMsgMeta::num_congestions |
Definition at line 419 of file nvdsmeta_schema.h.
| gint NvDsEventMsgMeta::num_fov |
Definition at line 421 of file nvdsmeta_schema.h.
| gint NvDsEventMsgMeta::num_interactions |
Definition at line 417 of file nvdsmeta_schema.h.
| gint NvDsEventMsgMeta::objClassId |
Holds the object's class ID.
Definition at line 391 of file nvdsmeta_schema.h.
| gchar* NvDsEventMsgMeta::objectId |
Holds a pointer to the detected or inferred object's ID.
Definition at line 409 of file nvdsmeta_schema.h.
| NvDsObjectSignature NvDsEventMsgMeta::objSignature |
Holds the object's signature.
Definition at line 389 of file nvdsmeta_schema.h.
| NvDsObjectType NvDsEventMsgMeta::objType |
Holds the object's type.
Definition at line 381 of file nvdsmeta_schema.h.
| gchar* NvDsEventMsgMeta::otherAttrs |
Definition at line 425 of file nvdsmeta_schema.h.
| gint NvDsEventMsgMeta::placeId |
Holds the ID of the place related to the object.
Definition at line 397 of file nvdsmeta_schema.h.
| NvDsJoints NvDsEventMsgMeta::pose |
Holds the object's pose information.
Definition at line 435 of file nvdsmeta_schema.h.
| NvDsSegmentationObject* NvDsEventMsgMeta::segmentation |
Definition at line 423 of file nvdsmeta_schema.h.
| gint NvDsEventMsgMeta::sensorId |
Holds the ID of the sensor that generated the event.
Definition at line 393 of file nvdsmeta_schema.h.
| gchar* NvDsEventMsgMeta::sensorStr |
Holds a pointer to a string containing the sensor's identity.
Definition at line 411 of file nvdsmeta_schema.h.
| NvDs3DTracking NvDsEventMsgMeta::singleView3DTracking |
Holds the single view 3D tracking metadata if available.
Definition at line 441 of file nvdsmeta_schema.h.
| guint64 NvDsEventMsgMeta::trackingId |
Holds the object's tracking ID.
Definition at line 405 of file nvdsmeta_schema.h.
| gchar* NvDsEventMsgMeta::ts |
Holds a pointer to the generated event's timestamp.
Definition at line 407 of file nvdsmeta_schema.h.
| NvDsEventType NvDsEventMsgMeta::type |
Holds the event's type.
Definition at line 379 of file nvdsmeta_schema.h.
| gchar* NvDsEventMsgMeta::videoPath |
Holds a pointer to the name of the video file.
Definition at line 427 of file nvdsmeta_schema.h.