Definition at line 156 of file deepstream_app.h.

Data Fields | |
| gboolean | version |
| gboolean | cintr |
| gboolean | show_bbox_text |
| gboolean | seeking |
| gboolean | quit |
| gint | person_class_id |
| gint | car_class_id |
| gint | return_value |
| guint | index |
| gint | active_source_index |
| GMutex | app_lock |
| GCond | app_cond |
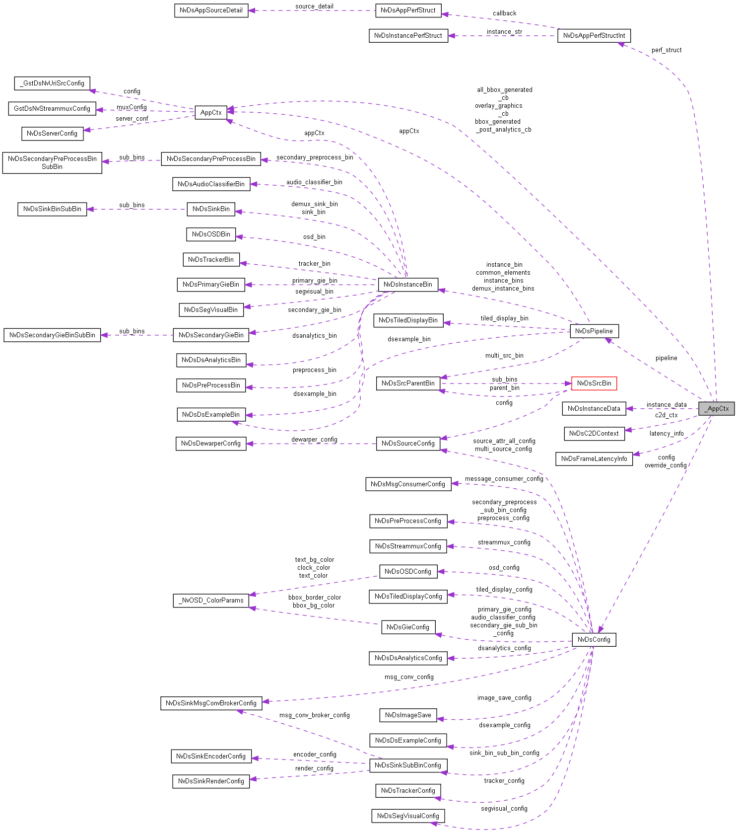
| NvDsPipeline | pipeline |
| NvDsConfig | config |
| NvDsConfig | override_config |
| NvDsInstanceData | instance_data [MAX_SOURCE_BINS] |
| NvDsC2DContext * | c2d_ctx [MAX_MESSAGE_CONSUMERS] |
| NvDsAppPerfStructInt | perf_struct |
| bbox_generated_callback | bbox_generated_post_analytics_cb |
| bbox_generated_callback | all_bbox_generated_cb |
| overlay_graphics_callback | overlay_graphics_cb |
| NvDsFrameLatencyInfo * | latency_info |
| GMutex | latency_lock |
| GThread * | ota_handler_thread |
| guint | ota_inotify_fd |
| guint | ota_watch_desc |
| GHashTable * | sensorInfoHash |
| Hash table to save NvDsSensorInfo obtained with REST API stream/add, remove operations The key is souce_id. More... | |
| gboolean | eos_received |
| gint | audio_event_id |
| gint _AppCtx::active_source_index |
Definition at line 167 of file deepstream_app.h.
| bbox_generated_callback _AppCtx::all_bbox_generated_cb |
Definition at line 179 of file deepstream_app.h.
| GCond _AppCtx::app_cond |
Definition at line 170 of file deepstream_app.h.
| GMutex _AppCtx::app_lock |
Definition at line 169 of file deepstream_app.h.
| gint _AppCtx::audio_event_id |
Definition at line 86 of file deepstream_audio.h.
| bbox_generated_callback _AppCtx::bbox_generated_post_analytics_cb |
Definition at line 178 of file deepstream_app.h.
| NvDsC2DContext* _AppCtx::c2d_ctx[MAX_MESSAGE_CONSUMERS] |
Definition at line 176 of file deepstream_app.h.
| gint _AppCtx::car_class_id |
Definition at line 164 of file deepstream_app.h.
| gboolean _AppCtx::cintr |
Definition at line 159 of file deepstream_app.h.
| NvDsConfig _AppCtx::config |
Definition at line 173 of file deepstream_app.h.
| gboolean _AppCtx::eos_received |
Definition at line 191 of file deepstream_app.h.
| guint _AppCtx::index |
Definition at line 166 of file deepstream_app.h.
| NvDsInstanceData _AppCtx::instance_data[MAX_SOURCE_BINS] |
Definition at line 175 of file deepstream_app.h.
| NvDsFrameLatencyInfo* _AppCtx::latency_info |
Definition at line 181 of file deepstream_app.h.
| GMutex _AppCtx::latency_lock |
Definition at line 182 of file deepstream_app.h.
| GThread* _AppCtx::ota_handler_thread |
Definition at line 183 of file deepstream_app.h.
| guint _AppCtx::ota_inotify_fd |
Definition at line 184 of file deepstream_app.h.
| guint _AppCtx::ota_watch_desc |
Definition at line 185 of file deepstream_app.h.
| overlay_graphics_callback _AppCtx::overlay_graphics_cb |
Definition at line 180 of file deepstream_app.h.
| NvDsConfig _AppCtx::override_config |
Definition at line 174 of file deepstream_app.h.
| NvDsAppPerfStructInt _AppCtx::perf_struct |
Definition at line 177 of file deepstream_app.h.
| gint _AppCtx::person_class_id |
Definition at line 163 of file deepstream_app.h.
| NvDsPipeline _AppCtx::pipeline |
Definition at line 172 of file deepstream_app.h.
| gboolean _AppCtx::quit |
Definition at line 162 of file deepstream_app.h.
| gint _AppCtx::return_value |
Definition at line 165 of file deepstream_app.h.
| gboolean _AppCtx::seeking |
Definition at line 161 of file deepstream_app.h.
| GHashTable* _AppCtx::sensorInfoHash |
Hash table to save NvDsSensorInfo obtained with REST API stream/add, remove operations The key is souce_id.
Definition at line 190 of file deepstream_app.h.
| gboolean _AppCtx::show_bbox_text |
Definition at line 160 of file deepstream_app.h.
| gboolean _AppCtx::version |
Definition at line 158 of file deepstream_app.h.