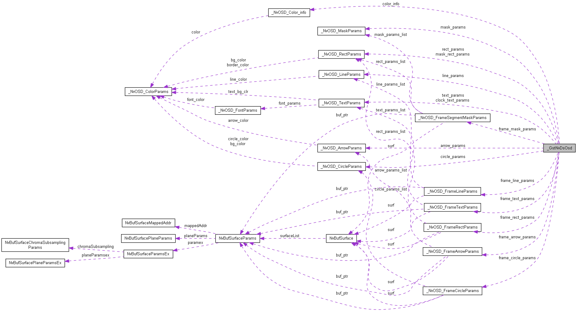
GstNvDsOsd element structure.
Definition at line 52 of file gstnvdsosd.h.

Data Fields | |
| GstBaseTransform | parent_instance |
| Should be the first member when extending from GstBaseTransform. More... | |
| gint | width |
| gint | height |
| void * | nvdsosd_context |
| Pointer to the nvdsosd context. More... | |
| NvOSD_Mode | nvdsosd_mode |
| Enum indicating how the objects are drawn, i.e., CPU, GPU or VIC (for Jetson only). More... | |
| gboolean | show_clock |
| Boolean value indicating whether clock is enabled. More... | |
| NvOSD_TextParams | clock_text_params |
| Structure containing text params for clock. More... | |
| NvOSD_TextParams * | text_params |
| List of strings to be drawn. More... | |
| NvOSD_RectParams * | rect_params |
| List of rectangles to be drawn. More... | |
| NvOSD_RectParams * | mask_rect_params |
| List of rectangles for segment masks to be drawn. More... | |
| NvOSD_MaskParams * | mask_params |
| List of segment masks to be drawn. More... | |
| NvOSD_LineParams * | line_params |
| List of lines to be drawn. More... | |
| NvOSD_ArrowParams * | arrow_params |
| List of arrows to be drawn. More... | |
| NvOSD_CircleParams * | circle_params |
| List of circles to be drawn. More... | |
| guint | num_rect |
| Number of rectangles to be drawn for a frame. More... | |
| guint | num_segments |
| Number of segment masks to be drawn for a frame. More... | |
| guint | num_strings |
| Number of strings to be drawn for a frame. More... | |
| guint | num_lines |
| Number of lines to be drawn for a frame. More... | |
| guint | num_arrows |
| Number of arrows to be drawn for a frame. More... | |
| guint | num_circles |
| Number of circles to be drawn for a frame. More... | |
| NvOSD_FrameRectParams * | frame_rect_params |
| Structure containing details of rectangles to be drawn for a frame. More... | |
| NvOSD_FrameSegmentMaskParams * | frame_mask_params |
| Structure containing details of segment masks to be drawn for a frame. More... | |
| NvOSD_FrameTextParams * | frame_text_params |
| Structure containing details of text to be overlayed for a frame. More... | |
| NvOSD_FrameLineParams * | frame_line_params |
| Structure containing details of lines to be drawn for a frame. More... | |
| NvOSD_FrameArrowParams * | frame_arrow_params |
| Structure containing details of arrows to be drawn for a frame. More... | |
| NvOSD_FrameCircleParams * | frame_circle_params |
| Structure containing details of circles to be drawn for a frame. More... | |
| gchar * | font |
| Font of the text to be displayed. More... | |
| guint | clock_color |
| Color of the clock, if enabled. More... | |
| guint | clock_font_size |
| Font size of the clock, if enabled. More... | |
| guint | border_width |
| Border width of object. More... | |
| guint | frame_num |
| Integer indicating the frame number. More... | |
| gboolean | draw_text |
| Boolean indicating whether text is to be drawn. More... | |
| gboolean | draw_bbox |
| Boolean indicating whether bounding is to be drawn. More... | |
| gboolean | draw_mask |
| Boolean indicating whether instance mask is to be drawn. More... | |
| NvOSD_Color_info | color_info [MAX_BG_CLR] |
| Array containing color info for blending. More... | |
| int | num_class_entries |
| Integer indicating number of detected classes. More... | |
| guint | gpu_id |
| Integer indicating gpu id to be used. More... | |
| void * | conv_buf |
| Pointer to the converted buffer. More... | |
| NvOSD_ArrowParams* _GstNvDsOsd::arrow_params |
List of arrows to be drawn.
Definition at line 84 of file gstnvdsosd.h.
| guint _GstNvDsOsd::border_width |
Border width of object.
Definition at line 121 of file gstnvdsosd.h.
| NvOSD_CircleParams* _GstNvDsOsd::circle_params |
List of circles to be drawn.
Definition at line 86 of file gstnvdsosd.h.
| guint _GstNvDsOsd::clock_color |
Color of the clock, if enabled.
Definition at line 117 of file gstnvdsosd.h.
| guint _GstNvDsOsd::clock_font_size |
Font size of the clock, if enabled.
Definition at line 119 of file gstnvdsosd.h.
| NvOSD_TextParams _GstNvDsOsd::clock_text_params |
Structure containing text params for clock.
Definition at line 71 of file gstnvdsosd.h.
| NvOSD_Color_info _GstNvDsOsd::color_info[MAX_BG_CLR] |
Array containing color info for blending.
Definition at line 131 of file gstnvdsosd.h.
| void* _GstNvDsOsd::conv_buf |
Pointer to the converted buffer.
Definition at line 138 of file gstnvdsosd.h.
| gboolean _GstNvDsOsd::draw_bbox |
Boolean indicating whether bounding is to be drawn.
Definition at line 127 of file gstnvdsosd.h.
| gboolean _GstNvDsOsd::draw_mask |
Boolean indicating whether instance mask is to be drawn.
Definition at line 129 of file gstnvdsosd.h.
| gboolean _GstNvDsOsd::draw_text |
Boolean indicating whether text is to be drawn.
Definition at line 125 of file gstnvdsosd.h.
| gchar* _GstNvDsOsd::font |
Font of the text to be displayed.
Definition at line 115 of file gstnvdsosd.h.
| NvOSD_FrameArrowParams* _GstNvDsOsd::frame_arrow_params |
Structure containing details of arrows to be drawn for a frame.
Definition at line 110 of file gstnvdsosd.h.
| NvOSD_FrameCircleParams* _GstNvDsOsd::frame_circle_params |
Structure containing details of circles to be drawn for a frame.
Definition at line 112 of file gstnvdsosd.h.
| NvOSD_FrameLineParams* _GstNvDsOsd::frame_line_params |
Structure containing details of lines to be drawn for a frame.
Definition at line 108 of file gstnvdsosd.h.
| NvOSD_FrameSegmentMaskParams* _GstNvDsOsd::frame_mask_params |
Structure containing details of segment masks to be drawn for a frame.
Definition at line 104 of file gstnvdsosd.h.
| guint _GstNvDsOsd::frame_num |
Integer indicating the frame number.
Definition at line 123 of file gstnvdsosd.h.
| NvOSD_FrameRectParams* _GstNvDsOsd::frame_rect_params |
Structure containing details of rectangles to be drawn for a frame.
Definition at line 102 of file gstnvdsosd.h.
| NvOSD_FrameTextParams* _GstNvDsOsd::frame_text_params |
Structure containing details of text to be overlayed for a frame.
Definition at line 106 of file gstnvdsosd.h.
| guint _GstNvDsOsd::gpu_id |
Integer indicating gpu id to be used.
Definition at line 136 of file gstnvdsosd.h.
| gint _GstNvDsOsd::height |
Definition at line 60 of file gstnvdsosd.h.
| NvOSD_LineParams* _GstNvDsOsd::line_params |
List of lines to be drawn.
Definition at line 82 of file gstnvdsosd.h.
| NvOSD_MaskParams* _GstNvDsOsd::mask_params |
List of segment masks to be drawn.
Definition at line 80 of file gstnvdsosd.h.
| NvOSD_RectParams* _GstNvDsOsd::mask_rect_params |
List of rectangles for segment masks to be drawn.
Definition at line 78 of file gstnvdsosd.h.
| guint _GstNvDsOsd::num_arrows |
Number of arrows to be drawn for a frame.
Definition at line 97 of file gstnvdsosd.h.
| guint _GstNvDsOsd::num_circles |
Number of circles to be drawn for a frame.
Definition at line 99 of file gstnvdsosd.h.
| int _GstNvDsOsd::num_class_entries |
Integer indicating number of detected classes.
Definition at line 134 of file gstnvdsosd.h.
| guint _GstNvDsOsd::num_lines |
Number of lines to be drawn for a frame.
Definition at line 95 of file gstnvdsosd.h.
| guint _GstNvDsOsd::num_rect |
Number of rectangles to be drawn for a frame.
Definition at line 89 of file gstnvdsosd.h.
| guint _GstNvDsOsd::num_segments |
Number of segment masks to be drawn for a frame.
Definition at line 91 of file gstnvdsosd.h.
| guint _GstNvDsOsd::num_strings |
Number of strings to be drawn for a frame.
Definition at line 93 of file gstnvdsosd.h.
| void* _GstNvDsOsd::nvdsosd_context |
Pointer to the nvdsosd context.
Definition at line 63 of file gstnvdsosd.h.
| NvOSD_Mode _GstNvDsOsd::nvdsosd_mode |
Enum indicating how the objects are drawn, i.e., CPU, GPU or VIC (for Jetson only).
Definition at line 66 of file gstnvdsosd.h.
| GstBaseTransform _GstNvDsOsd::parent_instance |
Should be the first member when extending from GstBaseTransform.
Definition at line 55 of file gstnvdsosd.h.
| NvOSD_RectParams* _GstNvDsOsd::rect_params |
List of rectangles to be drawn.
Definition at line 76 of file gstnvdsosd.h.
| gboolean _GstNvDsOsd::show_clock |
Boolean value indicating whether clock is enabled.
Definition at line 69 of file gstnvdsosd.h.
| NvOSD_TextParams* _GstNvDsOsd::text_params |
List of strings to be drawn.
Definition at line 74 of file gstnvdsosd.h.
| gint _GstNvDsOsd::width |
Definition at line 58 of file gstnvdsosd.h.