DOCA IPsec Security Gateway Application Guide
This document provides an IPsec security gateway implementation on top of NVIDIA® BlueField® DPU.
If your target application utilizes 100Gb/s or higher bandwidth, where a substantial part of the bandwidth is allocated for IPsec traffic, please refer to the NVIDIA BlueField-2 DPUs Product Release Notes to learn about a potential bandwidth limitation. To access the relevant product release notes, please contact your NVIDIA sales representative.
DOCA IPsec Security Gateway leverages the DPU's hardware capability for secure network communication. The application demonstrates how to insert rules related to IPsec encryption and decryption based on the DOCA Flow library.
The application demonstrates how to insert rules to create an IPsec tunnel.
An example for configuring the Internet Key Exchange (IKE) can be found under section "Keying Daemon Integration (StrongSwan)" but is not considered part of the application.
The application can be configured to receive IPsec rules in one of the following ways:
Static configuration – (default) receives a fixed list of rules for IPsec encryption and decryption
NoteWhen creating the security association (SA) object, the application gets the key, salt, and other SA attributes from the JSON input file.
Dynamic configuration – receives IPsec encryption and decryption rules during runtime through a Unix domain socket (UDS) which is enabled when providing a socket path to the application
NoteYou may find an example of integrating a rules generator with the application under strongSwan project (DOCA plugin).
The application supports the following IPsec modes: Tunnel, transport, UDP transport.

DOCA IPsec Security Gateway is designed to run with 2 ports, secured and unsecured:
Secured port – BlueField receives IPsec encrypted packets and, after decryption, they are sent through the unsecured port
Unsecured port – BlueField receives regular (plain text) packets and, after encryption, they are sent through the secured port
Example packet path for hardware (HW) offloading:

Example packet path for partial software processing (handling encap/decap in software):

Using the application with SF:

Static Configuration
Open two DOCA devices, one for the secured port and another for the unsecured port.
With the open DOCA devices, the application probes DPDK ports and initializes DOCA Flow and DOCA Flow ports accordingly.
On the created ports, build DOCA Flow pipes.
In a loop according to the JSON rules:
Create IPSec SA shared resource for the new rule.
Insert encrypt or decrypt rule to DOCA Flow pipes.
Dynamic Configuration

Open two DOCA devices, one for the secured port and another for the unsecured port.
With the open DOCA devices, the application probes DPDK ports and initializes DOCA Flow and DOCA Flow ports accordingly.
On the created ports, build DOCA Flow pipes.
Create UDS socket and listen for incoming data.
While waiting for new IPsec policies to be received in a loop, if a new IPsec policy is received:
Parse the policy whether it is an encryption or decryption rule.
Create IPSec SA shared resource for the new rule.
Insert encrypt or decrypt rule to DOCA Flow pipes.
DOCA Flow Modes
The application can run in two modes, vnf
and switch
. For more information about the modes, please refer to "Pipe Mode" in the DOCA Flow.
VNF Mode
Encryption

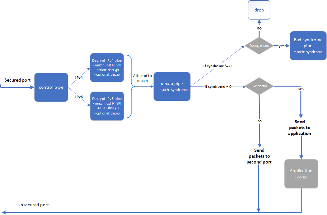
The application builds pipes for encryption. Control pipe as root with four entries that match L3 and L4 types and forward the traffic to the relevant pipes.
IPv6 pipes – match the source IP address and forward the traffic to a pipe that matches 5-tuple excluding the source IP.
In the 5-tuple match pipes set action of "set meta data", the metadata would be the rule's index in the JSON file.
The matched packet is forwarded to the second port.
In the secured egress domain, the IP classifier pipe sends the packets to the correct encryption pipe (IPv4 or IPv6) which has a shared IPsec encrypt action. According to the metadata match, the packet is encrypted with the encap destination IP and SPI as defined in the user's rules.
Decryption

The application builds pipes for decryption. Control pipe as root with two entries that match L3 type and forward the traffic to the relevant decrypt pipe.
The decrypt pipe matches the destination IP and SPI according to the rule files and has a shared IPsec action for decryption.
After decryption, the matched packets are forwarded to the decap pipe and, if the syndrome is non-zero, the packets are dropped. Otherwise, the packets decap the ESP header and forward to the second port.
In debug mode, if syndrome is non-zero, then it sends to bad syndrome pipe to match on the syndrome, count and drop/send to application.
Switch Mode

In switch mode, an ingress root pipe matches the source port to decide what the next pipe is:
Based on the port, the packet passes through almost the same path as VNF mode and the metadata is set. Afterwards, the packet moves to egress root pipe.
In egress root pipe, the match is on encrypt and decrypt bits that were set in the packet meta:
Decrypt bit is 1 – packet finishes the decrypt path and must be sent to the unsecure port
Encrypt bit is 1 – packet almost finishes the encrypt path and must be sent to the encrypt pipe on the secure egress domain and to the secure port from there
Additional information about the application's pipeline can be found in the detailed layered view as shown by the DOCA Flow Tune tool.
This application leverages the following DOCA libraries:
Refer to their respective programming guide for more information.
Please refer to the DOCA Installation Guide for Linux for details on how to install BlueField-related software.
The installation of DOCA's reference applications contains the sources of the applications, alongside the matching compilation instructions. This allows for compiling the applications "as-is" and provides the ability to modify the sources, then compile a new version of the application.
For more information about the applications as well as development and compilation tips, refer to the DOCA Reference Applications page.
The sources of the application can be found under the application's directory: /opt/mellanox/doca/applications/ipsec_security_gw/
.
Prerequisites
The application relies on the json-c
open source, hence, requires the following installation:
Ubuntu/Debian:
$ sudo apt install libjson-c-dev
CentOS/RHEL:
$ sudo yum install json-c-devel
Compiling All Applications
All DOCA applications are defined under a single meson project. So, by default, the compilation includes all of them.
To build all the applications together, run:
cd /opt/mellanox/doca/applications/
meson /tmp/build
ninja -C /tmp/build
doca_ipsec_security_gw
is created under /tmp/build/ipsec_security_gw/
.
Compiling Only the Current Application
To directly build only the IPsec Security Gateway application:
cd /opt/mellanox/doca/applications/
meson /tmp/build -Denable_all_applications=false
-Denable_ipsec_security_gw=true
ninja -C /tmp/build
doca_ipsec_security_gw
is created under /tmp/build/ipsec_security_gw/
.
Alternatively, users can set the desired flags in the meson_options.txt
file instead of providing them in the compilation command line:
Edit the following flags in
/opt/mellanox/doca/applications/meson_options.txt
:Set
enable_all_applications
tofalse
Set
enable_ipsec_security_gw
totrue
Run the following compilation commands :
cd /opt/mellanox/doca/applications/ meson /tmp/build ninja -C /tmp/build
Infodoca_ipsec_security_gw
is created under/tmp/build/ipsec_security_gw/
.
Troubleshooting
Refer to the DOCA Troubleshooting for any issue encountered with the compilation of the application .
Prerequisites
The IPsec security gateway application is based on DOCA Flow. Therefore, the user is required to allocate huge pages.
$ echo
'2048'
| sudo tee -a /sys/kernel/mm/hugepages/hugepages-2048kB/nr_hugepages $ sudo mkdir /mnt/huge $ sudo mount -t hugetlbfs -o pagesize=2M nodev /mnt/hugeVNF mode – the IPsec security gateway application requires disabling some of the hardware tables:
/opt/mellanox/iproute2/sbin/devlink dev eswitch set pci/
0000
:03
:00.0
mode legacy /opt/mellanox/iproute2/sbin/devlink dev eswitch set pci/0000
:03
:00.1
mode legacy echo none > /sys/class
/net/p0/compat/devlink/encap echo none > /sys/class
/net/p1/compat/devlink/encap /opt/mellanox/iproute2/sbin/devlink dev eswitch set pci/0000
:03
:00.0
mode switchdev /opt/mellanox/iproute2/sbin/devlink dev eswitch set pci/0000
:03
:00.1
mode switchdevTo restore the old configuration:
/opt/mellanox/iproute2/sbin/devlink dev eswitch set pci/
0000
:03
:00.0
mode legacy /opt/mellanox/iproute2/sbin/devlink dev eswitch set pci/0000
:03
:00.1
mode legacy echo basic > /sys/class
/net/p0/compat/devlink/encap echo basic > /sys/class
/net/p1/compat/devlink/encap /opt/mellanox/iproute2/sbin/devlink dev eswitch set pci/0000
:03
:00.0
mode switchdev /opt/mellanox/iproute2/sbin/devlink dev eswitch set pci/0000
:03
:00.1
mode switchdevSwitch mode – the IPsec security gateway application requires configuring the ports to run in switch mode:
sudo mlxconfig -d /dev/mst/mt41686(mt41692)_pciconf0 s LAG_RESOURCE_ALLOCATION=
1
# power cycle the host to applythis
setting /opt/mellanox/iproute2/sbin/devlink dev eswitch set pci/0000
:03
:00.0
mode legacy /opt/mellanox/iproute2/sbin/devlink dev eswitch set pci/0000
:03
:00.1
mode legacy sudo devlink dev param set pci/0000
:03
:00.0
name esw_pet_insert valuefalse
cmode runtime sudo devlink dev param set pci/0000
:03
:00.1
name esw_pet_insert valuefalse
cmode runtime /opt/mellanox/iproute2/sbin/devlink dev eswitch set pci/0000
:03
:00.0
mode switchdev /opt/mellanox/iproute2/sbin/devlink dev eswitch set pci/0000
:03
:00.1
mode switchdev sudo devlink dev param set pci/0000
:03
:00.0
name esw_multiport valuetrue
cmode runtime sudo devlink dev param set pci/0000
:03
:00.1
name esw_multiport valuetrue
cmode runtimeNoteMake sure to perform BlueField system reboot prior to power cycling the host.
To restore the old configuration:
sudo devlink dev param set pci/
0000
:03
:00.0
name esw_multiport valuefalse
cmode runtime sudo devlink dev param set pci/0000
:03
:00.1
name esw_multiport valuefalse
cmode runtime
Application Execution
The IPsec Security Gateway application is provided in source form. Therefore, a compilation is required before the application can be executed.
Application usage instructions:
Usage: doca_ipsec_security_gw [DOCA Flags] [Program Flags] DOCA Flags: -h, --help Print a help synopsis -v, --version Print program version information -l, --log-level Set the (numeric) log level
for
the program <10
=DISABLE,20
=CRITICAL,30
=ERROR,40
=WARNING,50
=INFO,60
=DEBUG,70
=TRACE> --sdk-log-level Set the SDK (numeric) log levelfor
the program <10
=DISABLE,20
=CRITICAL,30
=ERROR,40
=WARNING,50
=INFO,60
=DEBUG,70
=TRACE> Program Flags: -s, --secured secured port device identifier -u, --unsecured unsecured port device identifier -c, --config Path to the JSON file with application configuration -m, --mode ipsec mode - {tunnel/transport/udp_transport} -i, --ipc IPC socket file path -ur, --unsecured-rep unsecured port representor device identifier -n, --nb-cores number of cores --debug Enable debug countersInfoThis usage printout can be printed to the command line using the
-h
(or--help
) options:./doca_ipsec_security_gw -h
InfoFor additional information, refer to section "Command Line Flags".
CLI example for running the application on the BlueField or host:
Static Configuration:
./doca_ipsec_security_gw -s pci/
03
:00.0
-u pci/03
:00.1
-c ./ipsec_security_gw_config.json -m transportNoteBoth the PCIe address identifiers (
-s
and-u
flags) should match the addresses of the desired PCIe devices.Dynamic Configuration:
./doca_ipsec_security_gw -s pci/
03
:00.0
-u pci/03
:00.1
-c ./ipsec_security_gw_config.json -m transport -i /tmp/rules_socketNoteBoth the PCIe address identifiers (
-s
and-u
flags) should match the addresses of the desired PCIe devices.NoteFor additional information regarding the command line syntax of the device and device representor identifiers, please referr to the matching section in the DOCA Arg Parser Guide.
Command Line Flags
Flag Type | Short Flag | Long Flag | Description |
General flags |
|
| Prints a help synopsis |
|
| Prints program version information | |
|
| Set the log level for the application:
| |
N/A |
| Sets the log level for the program:
| |
Program flags |
|
| Path to JSON file with configurations |
|
| Device identifier for the secured port | |
|
| Device identifier for the unsecured port | |
|
| Device representor identifier for the unsecured port (switch mode) | |
|
| IPsec mode. Possible values:
| |
|
| Interface name of the unsecured port | |
|
| Interface name of the secured port | |
|
| IPC socket file path for receiving IPsec rules during runtime | |
|
| Number of cores | |
N/A |
| Add counters to all the entries |
Refer to DOCA Arg Parser for more information regarding the supported flags and execution modes.
Static Configuration IPsec Rules
IPsec rules and other configuration can be added with a JSON config file which is passed using the --config
parameter.
Section | Field | Type | Description | Example |
|
| bool | Configures whether DOCA Flow runs in VNF ( |
|
| string | Decap and encap offloading: |
| |
| bool | Increments sequence number of ESP in software if set to Note
Available only if |
| |
| bool | Enables anti-replay mechanism in software if set to Note
Available only if
Note
Window size is 64. Not ESN. Supports non-zero |
| |
| uint | Initial sequence number for ESP header. Used also when |
| |
| bool | Set debug counter for all entries when This parameter is also used from CLI, will be taken as true if was sent in one of them. |
| |
| string | Forward packets that has bad syndrome: Note
Only available in debug mode. |
| |
| string | Possible values:
|
| |
| bool | When |
| |
| uint | When |
| |
| bool | When |
| |
| int | ICV length value: |
| |
|
| int | Source and destination IP version. Possible values: |
|
| string | Source IP to match |
| |
| string | Destination IP to match |
| |
| string | L4 protocol: TCP or UDP |
| |
| int | Source port to match | ||
| int | Destination port to match |
| |
| int | Encap IP version: |
| |
| string | Encap destination IP Note
Mandatory for tunnel mode only. |
| |
| int | SPI integer to set in the ESP header |
| |
| string | Key for creating the SA (in hex format) |
| |
| int | Key size: |
| |
| string | Initial vector (IV) for creating the SA (in hex format). Optional; default is an IV of zero bytes. |
| |
| int | Salt value for creating the SA. Default ICS |
| |
| int | Set IPsec lifetime threshold. Ignored if |
| |
| bool | Enables extended sequence number. Default is |
| |
|
| int | Destination IP version: |
|
| string | Destination IP to match |
| |
| int | Inner IP version: Note
Mandatory for tunnel mode only. |
| |
| int | SPI to match in the ESP header |
| |
| string | Key for creating the SA (in hex format) |
| |
| int | Key size: |
| |
| string | Initial vector (IV) for creating the SA (in hex format). Optional; default is an IV of zero bytes. |
| |
| int | Salt value for creating the SA. Default is |
| |
| int | Set IPsec lifetime threshold. Ignored if |
| |
| bool | Enables extended sequence number. Default is |
|
Dynamic Configuration IPsec Rules
The application listens on the UDS socket for receiving a predefined structure for the IPsec policy defined in the policy.h
file.
The client program or keying daemon should connect to the socket with the same socket file path provided to the application by the --ipc
/-i
flags, and send the policy structure as packed to the application through the same socket.
In the dynamic configuration, the application uses the config
section from the JSON config file and ignores the encrypt_rules
and decrypt_rules
sections.
The IPsec policy structure:
struct ipsec_security_gw_ipsec_policy {
/* Protocols attributes */
uint16_t src_port; /* Policy inner source port */
uint16_t dst_port; /* Policy inner destination port */
uint8_t l3_protocol; /* Policy L3 proto {POLICY_L3_TYPE_IPV4, POLICY_L3_TYPE_IPV6} */
uint8_t l4_protocol; /* Policy L4 proto {POLICY_L4_TYPE_UDP, POLICY_L4_TYPE_TCP} */
uint8_t outer_l3_protocol; /* Policy outer L3 type {POLICY_L3_TYPE_IPV4, POLICY_L3_TYPE_IPV6} */
/* Policy attributes */
uint8_t policy_direction; /* Policy direction {POLICY_DIR_IN, POLICY_DIR_OUT} */
uint8_t policy_mode; /* Policy IPSEC mode {POLICY_MODE_TRANSPORT, POLICY_MODE_TUNNEL} */
/* Security Association attributes */
uint8_t esn; /* Is ESN enabled? */
uint8_t icv_length; /* ICV length in bytes {8, 12, 16} */
uint8_t key_type; /* AES key type {POLICY_KEY_TYPE_128, POLICY_KEY_TYPE_256} */
uint32_t spi; /* Security Parameter Index */
uint32_t salt; /* Cryptographic salt */
uint8_t enc_key_data[MAX_KEY_LEN]; /* Encryption key (binary) */
/* Policy inner and outer addresses */
char
src_ip_addr[MAX_IP_ADDR_LEN + 1
]; /* Policy inner IP source address in string format */
char
dst_ip_addr[MAX_IP_ADDR_LEN + 1
]; /* Policy inner IP destination address in string format */
char
outer_src_ip[MAX_IP_ADDR_LEN + 1
]; /* Policy outer IP source address in string format */
char
outer_dst_ip[MAX_IP_ADDR_LEN + 1
]; /* Policy outer IP destination address in string format */
};
The policy type, whether it is encrypted or decrypted, is classified according to the policy_direction
attribute:
POLICY_DIR_IN
– decryption policyPOLICY_DIR_OUT
– encryption policy
Troubleshooting
Refer to the DOCA Troubleshooting for any issue encountered with the installation or execution of the DOCA applications .
Parse application argument.
Initialize arg parser resources and register DOCA general parameters.
doca_argp_init();
Register the application's parameters.
register_ipsec_security_gw_params();
Parse the arguments.
doca_argp_start();
Parse app parameters.
DPDK initialization.
rte_eal_init();
Call
rte_eal_init()
to initialize EAL resources with the provided EAL flags for not probing the ports.Parse config file.
ipsec_security_gw_parse_config();
Initialize devices and ports.
ipsec_security_gw_init_devices();
Open DOCA devices with input PCIe addresses / interface names.
Probe DPDK port from each opened device.
Initialize and start DPDK ports.
dpdk_queues_and_ports_init();
Initialize DPDK ports, including mempool allocation.
Initialize hairpin queues if needed.
Binds hairpin queues of each port to its peer port.
Initialize DOCA Flow.
ipsec_security_gw_init_doca_flow();
Initialize DOCA Flow library.
Find the indices of the DPDK-probed ports and start DOCA Flow ports with them.
Insert rules.
Insert encryption rules.
ipsec_security_gw_insert_encrypt_rules();
Insert decryption rules.
ipsec_security_gw_insert_decrypt_rules();
Wait for traffic.
ipsec_security_gw_wait_for_traffic();
wait in a loop until the user terminates the program.
IPsec security gateway cleanup:
DOCA Flow cleanup; destroy initialized ports.
doca_flow_cleanup();
SA destruction.
ipsec_security_gw_destroy_sas();
IPsec objects destruction.
ipsec_security_gw_ipsec_ctx_destroy();
Destroy DPDK ports and queues.
dpdk_queues_and_ports_fini();
DPDK finish.
dpdk_fini();
Calls
rte_eal_destroy()
to destroy initialized EAL resources.Arg parser destroy.
doca_argp_destroy()
strongSwan is a keying daemon that uses the Internet Key Exchange Version 2 (IKEv2) protocol to establish SAs between two peers. s trongSwan includes a DOCA plugin that is part of the strongSwan package in BFB. The plugin is loaded only if the DOCA IPsec Security Gateway is triggered. The plugin connects to UDS socket and sends IPsec policies to the application after the key exchange completes.
For more information about the key daemon, refer to strongSwan documentation .
End-to-end Architecture
The following diagram presents an architecture where two BlueField DPUs are connected to each other with DOCA IPsec Security Gateway running on each.

swanctl
is a command line tool used for strongSwan IPsec configuration:
Run DOCA IPsec Security Gateway on both sides in a dynamic configuration.
Start strongSwan service.
Configure strongSwan IPsec using the
swanctl.conf
configuration file on both sides.Start key exchange between the two peers. At the end of the flow, the result arrives to the DOCA plugin, populates the policy-defined structure, and sends it to the socket.
DOCA IPsec Security Gateway on both sides reads new policies from the socket, performs the parsing, creates a DOCA SA object, and adds flow decrypt/encrypt entry.
This architecture uses P1 uplink on both BlueField DPUs to run the strongSwan key daemon. To configure the uplink:
Configure an IP addresses for the PFs of both DPUs:
On BF1:
ip addr add
192.168
.50.1
/24
dev p1On BF2:
ip addr add
192.168
.50.2
/24
dev p1NoteIt is possible to configure multiple IP addresses to uplinks to run key exchanges with different policy attributes.
Verify the connection between two BlueField DPUs.
BF1> ping
192.168
.50.2
NoteMake sure that the uplink is not in OVS bridges.
Configure the
swanctl.conf
files for each machine. The file should be located under/etc/swanctl/conf.d/
.Adding
swanctl.conf
file examples:Transport mode
swanctl.conf
example for BF1:connections { BF1-BF2 { local_addrs = 192.168.50.1 remote_addrs = 192.168.50.2 rekey_time = 0 local { auth = psk id = host1 } remote { auth = psk id = host2 } children { bf { local_ts = 192.168.50.1/32 [udp/60] remote_ts = 192.168.50.2/32 [udp/90] esp_proposals = aes128gcm128-x25519-esn mode = transport policies_fwd_out = yes life_time = 0 } } version = 2 mobike = no reauth_time = 0 proposals = aes128-sha256-x25519 } } secrets { ike-BF { id-host1 = host1 id-host2 = host2 secret = 0sv+NkxY9LLZvwj4qCC2o/gGrWDF2d21jL } }
swanctl.conf
example for BF2:connections { BF2-BF1 { local_addrs =
192.168
.50.2
remote_addrs =192.168
.50.1
rekey_time =0
local { auth = psk id = host2 } remote { auth = psk id = host1 } children { bf { local_ts =192.168
.50.2
/32
[udp/90
] remote_ts =192.168
.50.1
/32
[udp/60
] esp_proposals = aes128gcm128-x25519-esn mode = transport life_time =0
} } version =2
mobike = no reauth_time =0
proposals = aes128-sha256-x25519 } } secrets { ike-BF { id-host1 = host1 id-host2 = host2 secret = 0sv+NkxY9LLZvwj4qCC2o/gGrWDF2d21jL } }
Tunnel mode
connections { BF1-BF2 { local_addrs = 192.168.50.2 remote_addrs = 192.168.50.1 rekey_time = 0 local { auth = psk id = host2 } remote { auth = psk id = host1 } children { bf { local_ts = 2001:db8:85a3::8a2e:370:7334/128 [udp/3030] remote_ts = 2001:db8:85a3::8a2e:370:7335/128 [udp/55] esp_proposals = aes128gcm128-x25519-esn life_time = 0 } } version = 2 mobike = no proposals = aes128-sha256-x25519 } } secrets { ike-BF { id-host1 = host1 id-host2 = host2 secret = 0sv+NkxY9LLZvwj4qCC2o/gGrWDF2d21jL } }
Notelocal_ts
andremote_ts
must have a netmask of /32 for IPv4 addresses and /128 for IPv6 addresses.NoteSA rekey is not supported in DOCA plugin.
connection.rekey_time
must be set to 0 andconnection.child.life_time
must be set to 0.
DOCA IPsec only supports ESP headers, AES-GCM encryption algorithm, and key sizes 128 or 256. Therefore, when setting ESP proposals in the swanctl.conf
, please adhere to the values provided in the following table:
ESP Proposal | Algorithm Type Including ICV Length | Key Size |
aes128gcm8 |
| 128 |
aes128gcm64 |
| 128 |
aes128gcm12 |
| 128 |
aes128gcm96 |
| 128 |
aes128gcm16 |
| 128 |
aes128gcm128 |
| 128 |
aes128gcm |
| 128 |
aes256gcm8 |
| 256 |
aes256gcm64 |
| 256 |
aes256gcm12 |
| 256 |
aes256gcm96 |
| 256 |
aes256gcm16 |
| 256 |
aes256gcm128 |
| 256 |
aes256gcm |
| 256 |
Building strongSwan
To enable the DOCA plugin in strongSwan:
Verify that the dependencies listed here are installed in your environment.
libgmp-dev
is missing from that list so make sure to install that as well.Git clone https://github.com/Mellanox/strongswan.git.
Git checkout BF-5.9.10 branch.
Add your changes in the plugin located under
src/libcharon/plugins/doca
.Run
autogen.sh
within the strongSwan repo.Run the following:
./configure --enable-openssl --disable-random --prefix=/usr/local --sysconfdir=/etc --enable-systemd --enable-doca make make install systemctl daemon-reload systemctl restart strongswan.service
Running the Solution
Run the following commands on both BlueField peers.
Run DOCA IPsec Security Gateway in dynamic configuration, assuming the socket location is
/tmp/rules_socket
.doca_ipsec_security_gw -s 03:00.0 -un <sf_net_dev> -c ./ipsec_security_gw_config.json -m transport -i /tmp/rules_socket
NoteDOCA IPsec Security Gateway application should be run first.
Edit the
/etc/strongswan.d/charon/doca.conf
file and add the UDS socket path. If thesocket_path
is not set, the plugin uses the default path/tmp/strongswan_doca_socket
.doca { # Whether to load the plugin load = yes # Path to DOCA socket socket_path = /tmp/rules_socket }
NoteYou must provide the application with this path as well.
Restart the strongSwan server:
systemctl restart strongswan.service
NoteIf the application has been run with log level debug, you can see that the connection has been done successfully, and the application is waiting for new IPsec policies.
Verify that the
swanctl.conf
file exists in/etc/swanctl/conf.d/
. directory.NoteIt is recommended to remove any unused conf files under
/etc/swanctl/conf.d/
.Load IPsec configuration:
swanctl --load-all
Start IKE protocol on either the initiator or the target side:
swanctl -i --child <child_name>
InfoIn the example above, the child's name is
bf
.
/opt/mellanox/doca/applications/ipsec_security_gw/