Jetson Thor Adaptation and Bring-Up#

This guide describes how to port and bring up custom platforms using the NVIDIA® Jetson™ T5000 module, based on the NVIDIA Jetson Linux Driver Package.

The examples in this document include code for the Jetson T5000 module and the Jetson Thor carrier board.

For information about customizing the configuration files, refer to T23x/T26x Boot Configuration Table.

Board Configuration#

The Jetson Thor P3834 is a System on Module (SOM), and it is pin compatible with the Jetson AGX Thor Developer Kit carrier board P4071. This section uses that combination to illustrate how end users can use a custom-designed carrier board for this module. The SOM has an EEPROM in which the board ID and system-level details are saved, and the SOM can be used without any software configuration modifications.

The SOM that is to be incorporated with customer products has a thermal transfer plate (TTP) that is ready to accept a customer-provided thermal solution.

Before you use the SOM with a carrier board other than P4071, change the kernel device tree, the MB1 configuration, the MB2 configuration, the ODM data, and the flashing configuration to correspond to the new carrier board instead of the P4071. The next section provides more information about the changes.

Name the Board#

To support a SOM with your carrier board, you must assign a lowercase alphanumeric name to the module and carrier board combination. The name can include hyphens (-) and underscores (_) but not spaces. Two examples of valid names are as follows:

p4070-0000-devkit
devboard

The name you select appears in

  • File names and paths.

  • User-visible device-tree file names.

This name is also exposed to the user through various Linux kernel proc files.

Note

In this section, <board> represents your board name.

You must also select a similarly constructed vendor name, and the same character set rules apply. The following is an example:

nvidia

Note

In this section, <vendor> represents your vendor name.

Placeholders in the Porting Instructions#

Placeholders are used throughout this topic. When executing commands, substitute an appropriate value for each placeholder.

  • <function> is a functional module name, which might be power-tree, pinmux, sdmmc-drv, keys, comm (Wi-Fi/Bluetooth®), camera, and so on.

  • <board> is the name you selected to represent your platform.

    For example, P4071 is the name of the Jetson AGX Thor Developer Kit. The NVIDIA board names use lowercase letters.

  • <version> is a board version number, such as a00.

    Files for NVIDIA reference boards include a version number. Files for customer platforms are not required to include a version number.

  • <vendor> is the name of your organization or the name of the vendor for your board.

Root Filesystem Configuration#

Jetson Linux can use any standard or customized Linux root filesystem (rootfs) that is appropriate for its targeted embedded applications. However, some settings must be configured in the rootfs boot-up framework to set the default configuration after the boot; otherwise, some of the core functionalities will not run as expected.

For example:

  • The nv.sh and nvfb.sh boot-up scripts complete some platform-specific configurations in the kernel.

  • The Xorg and X libraries must be correctly configured for the target device.

  • The nvpmodel clock and frequency must be configured for the target device.

MB1 Configuration Changes#

Starting in version T264, multiple .dts/.dtsi files define the boot time configuration of the hardware. These files are applied by the Bootloader. The MB1 boot configuration tables are available in the following location:

``<l4t_top>/bootloader/generic/BCT``

Generate the Pinmux dtsi Files#

To define your board’s pinmux configuration, download the Jetson Thor pinmux table from the Jetson Download Center. The table is a spreadsheet that provides the following information:

  • The locations and default pinmux settings.

  • The pinmux settings definitions, which are in the source code or device tree.

To access the spreadsheet:

  1. Go to Jetson Download Center.

  2. Search for Thor Series Pinmux and download the spreadsheet.

    Before you open the spreadsheet, ensure that macros are enabled.

  3. Ensure that the Pin Direction column is consistent with the selected peripheral function.

    For example, I2C pins (clock and data) are bidirectional signals.

    • The Req Initial State should be consistent with the direction.

      For example, the Drive 1 and Drive 0 options are applicable only to the output and bidirectional modes.

    • The 3.3V Tolerance option is available only for certain pins.

      When you enable this option, that pin functions as an open drain.

  4. Customize the spreadsheet to configure your board, and click Generate DT File to generate the following files:

    • gpio.dtsi

    • padvoltage.dtsi

    • pinmux.dtsi

    Note

    The names of the generated files depend on the input you provided during Generate DT File.

  5. Copy the gpio.dtsi, padvoltage.dtsi, and pinmux.dtsi files to the <l4t_top>/bootloader/ directory.

  6. Rename the GPIO header file in pinmux.dtsi to the correct gpio.dtsi file name.

After copying the files, ensure that you point these files to the new board.conf file that you created for your board. For more information, refer to Flash the Build Image.

Identify and Use GPIO Pins#

If you designed your own carrier board to translate from the SOM connector pins to actual GPIO numbers, you must understand the following GPIO mapping formula. The translated GPIO numbers can be controlled by the driver.

You can check the GPIO number using Kernel debugfs.

  1. Search for the GPIO pin in the Jetson AGX Thor pinmux table (refer to Generate the Pinmux dtsi Files).

    For example, SOC_GPIO170, which is GPIO3_PU.00.

  2. Follow the GPIO debugfs lookup that uses the port and offset:

    $ cat /sys/kernel/debug/gpio \| grep PU.00
    
  3. The GPIO number is mentioned in the first column as gpio-356.

After identifying the GPIO number, you can use the gpiod utility to configure the pin as input or output. For more information, refer to Using the Pins in GPIO Mode.

Note

To use a pin as the GPIO, ensure that the E_IO_HV field is disabled in the corresponding pinmux register of the GPIO pin. You can disable the 3.3V Tolerance Enable field in the pinmux spreadsheet and reflash the board with the updated pinmux file.

MB2 Configuration Changes#

Modifying for EEPROM#

EEPROM is an optional component for a customized carrier board. If the carrier board is designed without an EEPROM, the following modifications are needed on the MB2 BCT file, Linux_for_Tegra/bootloader/generic/BCT/tegra264-mb2-bct-common.dtsi:

- cvb_eeprom_read_size = <0x100>
+ cvb_eeprom_read_size = <0x0>

In the board configuration file, add the following line:

+ SKIP_EEPROM_CHECK=1

Port the Linux Kernel Device Tree Files#

This section assumes that the P3834 SOM is connected to a P4071 carrier board and the board has not been modified. Based on the peripherals on your carrier board, you can modify the .dts files by disabling or enabling the controllers and changing the power supplies. This section provides details and suggestions for the porting exercise.

To port the kernel configuration code or the device tree to your platform, modify one of the distributed configuration files to describe the design of your platform.

The configuration files can be downloaded (refer to Obtaining the Kernel Sources) and are available in the following directories:

  • <top>/hardware/nvidia/platform/t264/

  • <top>/hardware/nvidia/t264/nv-public

The final DTB file that is used is generated from the tegra264-p4071-0080+p3834-0008-qspi-ufs-nvme.dts source device tree (DT) file:

tegra264-p4071-0080+p3834-0008-qspi-ufs-nvme.dtb

By reading the source DT file, you see the other .dtsi files that are referenced by the include statements, specifically the tegra264-p4071-0000.dtsi file, and the display node includes the tegra264-p4071-0080-p3834-0008-dcb.dtsi file. For more information about the display panel and node, refer to Display Configuration and Bring-up. The tegra264-p4071-0000.dtsi file represents the carrier board (in this case, P4071 with specific hardware design changes) and can serve as a guide for end users to implement .dts and .dtsi files based on their custom carrier boards.

As a general practice, end users can take the existing tegra264-p4071-0000.dtsi file as a starting point.

Note

Use dtc to generate a .dts file from the final .dtb file and verify that your changes have taken effect.

The example command usage is as follows:

dtc -I dtb -O dts tegra264-p4071-0080+p3834-0008-qspi-ufs-nvme.dtb > example.dts

Enable 25-Gigabit Ethernet on QSFP Port#

In the Jetson AGX Thor Developer Kit, the QSFP port can support both 10 Gigabit Ethernet (10GbE) and 25 Gigabit Ethernet (25GbE). The default is 10GbE. The QSFP port can support only one configuration at a time. To enable 25GbE, apply the following patches, rebuild the BSP, and flash the device.

  1. Update the kernel device tree by patching Linux_for_Tegra/kernel/dtb/tegra264-p4071-0000+p3834-0008-nv.dtb:

    diff --git a/nv-platform/tegra264-p4071-0000.dtsi b/nv-platform/tegra264-p4071-0000.dtsi
    index 936b556..317d59d 100644
    --- a/nv-platform/tegra264-p4071-0000.dtsi
    +++ b/nv-platform/tegra264-p4071-0000.dtsi
    @@ -219,8 +219,7 @@
         mgbe0: ethernet@a808a10000 {
          status = "okay";
          nvidia,mac-addr-idx = <1>;
    -        nvidia,uphy-gbe-mode = <1>;
    -        nvidia,phy-iface-mode = <0x0>;
    +        nvidia,uphy-gbe-mode = <2>;
             nvidia,max-platform-mtu = <9000>;
             nvidia,pcs-rx-eq-sw-ovrd = <1>;
             nvidia,pps_op_ctrl = <8>;
    @@ -228,7 +227,7 @@
             fixed-link {
              full-duplex;
    -            speed = <10000>;
    +            speed = <25000>;
             };
         };
    @@ -236,8 +235,7 @@
          mgbe1: ethernet@a808b10000 {
          status = "okay";
          nvidia,mac-addr-idx = <2>;
    -     nvidia,uphy-gbe-mode = <1>;
    -     nvidia,phy-iface-mode = <0x0>;
    +     nvidia,uphy-gbe-mode = <2>;
          nvidia,max-platform-mtu = <9000>;
          nvidia,pcs-rx-eq-sw-ovrd = <1>;
          nvidia,pps_op_ctrl = <8>;
    @@ -245,7 +243,7 @@
          fixed-link {
              full-duplex;
    -         speed = <10000>;
    +         speed = <25000>;
             };
         };
    @@ -253,8 +251,7 @@
          mgbe2: ethernet@a808d10000 {
          status = "okay";
          nvidia,mac-addr-idx = <3>;
    -     nvidia,uphy-gbe-mode = <1>;
    -     nvidia,phy-iface-mode = <0x0>;
    +     nvidia,uphy-gbe-mode = <2>;
          nvidia,max-platform-mtu = <9000>;
          nvidia,pcs-rx-eq-sw-ovrd = <1>;
          nvidia,pps_op_ctrl = <8>;
    @@ -262,7 +259,7 @@
          fixed-link {
              full-duplex;
    -         speed = <10000>;
    +         speed = <25000>;
             };
         };
    @@ -270,8 +267,7 @@
          mgbe3: ethernet@a808e10000 {
          status = "okay";
          nvidia,mac-addr-idx = <4>;
    -     nvidia,uphy-gbe-mode = <1>;
    -     nvidia,phy-iface-mode = <0x0>;
    +     nvidia,uphy-gbe-mode = <2>;
          nvidia,max-platform-mtu = <9000>;
          nvidia,pcs-rx-eq-sw-ovrd = <1>;
          nvidia,pps_op_ctrl = <8>;
     @@ -279,7 +275,7 @@
          fixed-link {
              full-duplex;
    -            speed = <10000>;
    +            speed = <25000>;
             };
         };
    
  2. Build the DTB and replace it in the following paths:

    Linux_for_Tegra/kernel/dtb/tegra264-p4071-0000+p3834-0008-nv.dtb
    Linux_for_Tegra/rootfs/boot/tegra264-p4071-0000+p3834-0008-nv.dtb
    Linux_for_Tegra/bootloader/tegra264-p4071-0000+p3834-0008-nv.dtb
    
  3. Update Linux_for_Tegra/bootloader/generic/tegra264-bpmp-3834-0008-4071-xxxx.dtb as follows:

    --- a/tegra264-bpmp-3834-0008-4071-xxxx.dts
    +++ b/tegra264-bpmp-3834-0008-4071-xxxx.dts
    @@ -68,15 +68,15 @@
      *
      *   UPHY1
      *   Option | Lane 0 | Lane 1 | Lane 2 | Lane 3 |        Lane 4   |      Lane 5      |        Lane 6    |      Lane 7     |
    - *      7   |          PCIE C5 x4 (DM)          |     MGBE0 10G   |     MGBE1 10G    |      MGBE2 10G   |     MGBE3 10G   |
    + *      8   |          PCIE C5 x4 (DM)          |     MGBE0 25G   |     MGBE1 25G    |      MGBE2 25G   |     MGBE3 25G   |
      */
      status = "okay";
      uphy0-config = <7>;      // Configure UPHY0-Lane6-7 for UFS
    -       uphy1-config = <7>;      // Configure UPHY1-Lane0-3 for C5 to enable mgbe
    -       mgbe0-speed = <2>;       /* 0 for 2.5G, 1 for 5G, 2 for 10G, 3 for 25G */
    -       mgbe1-speed = <2>;       /* 0 for 2.5G, 1 for 5G, 2 for 10G, 3 for 25G */
    -       mgbe2-speed = <2>;       /* 0 for 2.5G, 1 for 5G, 2 for 10G, 3 for 25G */
    -       mgbe3-speed = <2>;       /* 0 for 2.5G, 1 for 5G, 2 for 10G, 3 for 25G */
    +       uphy1-config = <8>;      // Configure UPHY1-Lane0-3 for C5 to enable mgbe
    +       mgbe0-speed = <3>;       /* 0 for 2.5G, 1 for 5G, 2 for 10G, 3 for 25G */
    +       mgbe1-speed = <3>;       /* 0 for 2.5G, 1 for 5G, 2 for 10G, 3 for 25G */
    +       mgbe2-speed = <3>;       /* 0 for 2.5G, 1 for 5G, 2 for 10G, 3 for 25G */
    +       mgbe3-speed = <3>;       /* 0 for 2.5G, 1 for 5G, 2 for 10G, 3 for 25G */
    };
    nvtherm {
    
  4. Build the BPMP DTB and copy it to the following locations:

    Linux_for_Tegra/bootloader/generic/tegra264-bpmp-3834-0008-4071-xxxx.dtb
    Linux_for_Tegra/bootloader/tegra264-bpmp-3834-0008-4071-xxxx.dtb
    
  5. Reflash the board

Configure the PCIe Controller#

PCIe Controller Features#

Note

Not all controllers are available for user access in the Jetson T5000 module.

Jetson Thor has PCIe controllers with the following specifications:

  • Speed: All controllers support up to Gen5 speed.

  • Lane width

    • C4: up to x8.

    • C1, C2, C5: up to x4.

    • C3: up to x2.

  • Controllers: Controllers C2, C4, and C5 support dual mode; that is, they can be configured as endpoints.

  • ASPM: All controllers support ASPM.

Enable PCIe in a Customer CVB Design#

  1. Enable the respective controller’s BPMP DT node by adding the property status = "okay";.

  2. The default PCIe mode is set to Root Port. If required, change the mode to Endpoint by adding the pcie-mode = <2>; property in the BPMP DT PCIe node or add it to ODMDATA.

    For example, set ODMDATA as follows: ODMDATA="uphy1-config-0,pcie@4_status=okay_pcie-mode=2".

    Or set the mode to BPMP DT:

    pcie@4 {
            status = "disabled";
            pcie-id = <0x04>;
            pcie-mode = <0x02>;
            max-link-speed = <0x05>;
    };
    
  3. Enable the respective controller’s kernel DT node by adding the property status = "okay";.

  4. Configure the PCIe reset (PEX_L*_RST_N) and clkreq (PEX_L*_CLKREQ_N) as follows. To update the pinmux settings, refer to Generate the Pinmux dtsi Files.

  5. To enable Endpoint mode, add the following to the BPMP DT UPHY node or add it to ODMDATA:

    • For C2 EP, add pcie-c2-endpoint-enable.

    • For C4 EP, add pcie-c4-endpoint-enable.

    • For C5 EP, add pcie-c5-endpoint-enable.

    For example, to enable C4 as an endpoint, set ODMDATA as follows: ODMDATA="uphy1-config-0,pcie-c4-endpoint-enable";.

    Or set the mode to BPMP DT:

    uphy {
    status = "okay";
    uphy1-config = <0x00>;
    pcie-c4-endpoint-enable;
    };
    

To change between common clock and SRIS modes, configure the clk-scheme property in ODMDATA:

Option

clk-scheme

0

PCIe Common Clock mode

1

PCIe SRIS mode

For example, to enable C4 as SRIS, set ODMDATA as follows: ODMDATA="uphy1-config-0,pcie@4_status=okay_clk-scheme=1";.

Pinmux setting for Root Port mode:

Pinmux

Customer Usage

Pin Direction

3.3V Tolerance Enable

PEX_L*_RST_N

SFIO(PE*_RST_L)

Output

Enable

PEX_L*_CLKREQ_N

SFIO(PE*_CLKREQ_L)

Bidirectional

Enable

To enable SRIS, configure 3000 PPM for PLLE in Linux_for_Tegra/bootloader/generic/BCT/tegra264-mb1-bct-boot-clocks-defaults.dtsi:

diff --git a/mb1bct/clock_data/tegra264-mb1-bct-boot-clocks-defaults.dtsi b/mb1bct/clock_data/tegra264-mb1-bct-boot-clocks-defaults.dtsi
index b68561e..4313a29 100644
--- a/mb1bct/clock_data/tegra264-mb1-bct-boot-clocks-defaults.dtsi
+++ b/mb1bct/clock_data/tegra264-mb1-bct-boot-clocks-defaults.dtsi
@@ -209,7 +209,7 @@
             plle {
                 plle@0 {
                     enable_ss = <0x1>;
-                    ss_ctrl3 = <0x24010025>;
+                    ss_ctrl3 = <0x37010018>;
                    configs = <0xFF 0x0>;
                  };
                  plle@1 {

Pinmux setting for Endpoint mode:

Pinmux

Customer Usage

Pin Direction

3.3V Tolerance Enable

PEX_L*_RST_N

GPIO(rsvd1)

Input

Enable

PEX_L*_CLKREQ_N

SFIO(PE*_CLKREQ_L)

Bidirectional

Enable

Note

PCIe RP and EP are mutually exclusive; either RP node or EP node can be enabled at a time.

PCIe controller DT nodes:

PCIe Controller and Mode

PCIe Controller DT Node

BPMP DT Node

PCIe C0 RP

pcie@d0b0000000

pcie@0

PCIe C1 RP

pcie@a808400000

pcie@1

PCIe C2 RP

pcie@a808420000

pcie@2

PCIe C3 RP

pcie@a808440000

pcie@3

PCIe C4 RP

pcie@a808460000

pcie@4

PCIe C5 RP

pcie@a808480000

pcie@5

PCIe C2 EP

pcie_ep@a808420000

pcie@2

PCIe C4 EP

pcie_ep@a808460000

pcie@4

PCIe C5 EP

pcie_ep@a808480000

pcie@5

The following example shows PCIe x8 (C4) in Root Port mode:

bpmp-dt
diff --git a/tegra264-bpmp-3834-0008-4071-xxxx.dts b/tegra264-bpmp-3834-0008-4071-xxxx.dts
index eace560..74bb9b3 100644
--- a/tegra264-bpmp-3834-0008-4071-xxxx.dts
+++ b/tegra264-bpmp-3834-0008-4071-xxxx.dts
@@ -53,10 +53,10 @@
                        status="disabled";
                };
                pcie@4{
-                       status="disabled";
+                       status="okay";
                };
                pcie@5{
-                       status="okay";
+                       status="disabled";
                };
        };
kernel-dt
diff --git a/nv-platform/tegra264-p4071-0000.dtsi b/nv-platform/tegra264-p4071-0000.dtsi
index 8d9a23f..4f304c6 100644
--- a/nv-platform/tegra264-p4071-0000.dtsi
+++ b/nv-platform/tegra264-p4071-0000.dtsi
@@ -290,12 +290,12 @@
                pcie@a808460000 {
-                       status = "disabled";
+                       status = "okay";
                };
               pcie@a808480000 {
-                       status = "okay";
+                       status = "disabled";
                };
                padctl@a808680000 {

pinmux
diff --git a/tegra264-mb1-bct-pinmux-p3834-xxxx-p4071-0000.dtsi b/tegra264-mb1-bct-pinmux-p3834-xxxx-p4071-0000.dtsi
index 6ca44a4..a184ede 100644
--- a/tegra264-mb1-bct-pinmux-p3834-xxxx-p4071-0000.dtsi
+++ b/tegra264-mb1-bct-pinmux-p3834-xxxx-p4071-0000.dtsi
@@ -2130,10 +2130,10 @@ pinmux@ac281000 {
                        pex_l4_clkreq_n_pd0 {
                                nvidia,pins = "pex_l4_clkreq_n_pd0";
-                               nvidia,function = "rsvd1";
-                               nvidia,pull = <TEGRA_PIN_PULL_DOWN>;
-                               nvidia,tristate = <TEGRA_PIN_ENABLE>;
-                               nvidia,enable-input = <TEGRA_PIN_DISABLE>;
+                               nvidia,function = "pe4_clkreq_l";
+                               nvidia,pull = <TEGRA_PIN_PULL_NONE>;
+                               nvidia,tristate = <TEGRA_PIN_DISABLE>;
+                               nvidia,enable-input = <TEGRA_PIN_ENABLE>;
                                nvidia,drv-type = <TEGRA_PIN_1X_DRIVER>;
                                nvidia,e-io-od = <TEGRA_PIN_ENABLE>;
                                nvidia,e-lpbk = <TEGRA_PIN_DISABLE>;
@@ -2141,9 +2141,9 @@ pinmux@ac281000 {
                        pex_l4_rst_n_pd1 {
                                nvidia,pins = "pex_l4_rst_n_pd1";
-                               nvidia,function = "rsvd1";
-                               nvidia,pull = <TEGRA_PIN_PULL_DOWN>;
-                               nvidia,tristate = <TEGRA_PIN_ENABLE>;
+                               nvidia,function = "pe4_rst_l";
+                               nvidia,pull = <TEGRA_PIN_PULL_NONE>;
+                               nvidia,tristate = <TEGRA_PIN_DISABLE>;
                                nvidia,enable-input = <TEGRA_PIN_DISABLE>;
                                nvidia,drv-type = <TEGRA_PIN_1X_DRIVER>;
                                nvidia,e-io-od = <TEGRA_PIN_ENABLE>;

Enable the PCIe ASPM#

To enable the desired ASPM state, set the respective bit in the aspm-capability DT property in the bpmp-fw DTB. The following ASPM states are represented by each bitfield:

#define PCIE_ASPM_DISABLE  0x00U
#define PCIE_ASPM_L1       0x02U
#define PCIE_ASPM_L11      0x04U
#define PCIE_ASPM_L12      0x08U
#define PCIE_ASPM_L1_PLLPD 0x10U
#define PCIE_ASPM_L1_CPM   0x20U
#define PCIE_ASPM_ALL      (PCIE_ASPM_L1 | PCIE_ASPM_L11 | PCIE_ASPM_L12 | PCIE_ASPM_L1_PLLPD | PCIE_ASPM_L1_CPM)

Execute the appropriate command to enable or disable the respective ASPM state.

  • To enable L1:

    echo powersave > /sys/module/pcie_aspm/parameters/policy
    
  • To enable L1 and L1SS:

    echo powersupersave > /sys/module/pcie_aspm/parameters/policy
    
  • To disable ASPM:

    echo performance > /sys/module/pcie_aspm/parameters/policy
    

Confirm the status of the various ASPM states from the lspci -vvv output and dump the following registers to check the ASPM state entry count:

-  ``NV_XPL_PL_LTSSM_L1_ENTRY_COUNT_0``
-  ``NV_XPL_PL_LTSSM_L1_CPM_ENTRY_COUNT_0``
-  ``NV_XPL_PL_LTSSM_L1_1_ENTRY_COUNT_0``
-  ``NV_XPL_PL_LTSSM_L1_2_ENTRY_COUNT_0``

Port the Universal Serial Bus#

Jetson Thor can support up to four enhanced SuperSpeed Universal Serial Bus (USB) ports. In some implementations, not all of these ports can be used because of Universal Physical Layer (UPHY) lane sharing among PCIe, UFS/NVME, and XUSB. The Jetson P4071 carrier board can support three USB ports. If you designed your carrier board, verify the UPHY lane mapping and compatibility between P4071 and your custom board by consulting the NVIDIA team.

USB Structure#

An enhanced SuperSpeed USB port has nine pins:

  • VBUS.

  • GND.

  • D+.

  • D−.

  • Two differential signal pairs for SuperSpeed data transfer.

  • One ground (GND_DRAIN) for drain wire termination and managing EMI, RFI, and signal integrity.

    Pinout diagram of USB SuperSpeed port

The D+ and D− signal pins connect to UTMI pads. The SSTX and SSRX signal pins connect to UPHY and are handled by one UPHY lane. UPHY lanes are shared among PCIe, UFS, and XUSB. The UPHY lanes must be assigned based on the custom carrier board’s requirements.

Universal Physical Layer Lane Assignment#

UPHY is a physical I/O interface layer that can serve multiple types of interfaces, such as USB and PCIe. A UPHY lane can support multiple interface types.

The Jetson P4071 carrier board USB ports have the following UPHY lanes:

Jetson SODIMM Signal Name

Jetson Thor UPHY Block and Lane

Jetson Thor Function

UPHY_RX0/TX0

UPHY0, Lane 0

USB 3.1 (P0)

UPHY_RX1/TX1

UPHY0, Lane 1

USB 3.1 (P1)

UPHY_RX2/TX2

UPHY0, Lane 2

USB 3.1 (P2)

Required Device Tree Changes#

This section provides guidance about checking schematics and configuring USB ports in the device tree. The examples are based on the P3834 SOM and P4071 carrier board.

For a Host-Only Port#

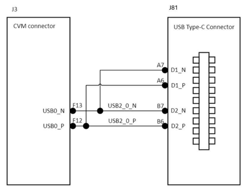
This section uses a J69 type A stacked connector as an example of a host-only port. The USB signals (USB 2.0 and USB 3.2) for the J3 come from the Port 0 USBSS lines of the SOM through the USB hub, as shown in the following diagram.

Diagram of USB signals for a host-only port
The xusb_padctl Node#

The xusb_padctl node of the device tree follows the conventions of the pinctrl-bindings.txt kernel document. It contains two sets of nodes named pads and ports, which describe the USB2 and USB3 signals with parameters and port numbers. The name of each parameter description subnode in pads and ports must be in the form <type>-<port_number>, where <type> is usb2 or usb3 and <port_number> is the associated port number.

The pads Subnode#
  • nvidia,function: A string that contains the name of the function to mux to the pin or group.

    The value must be xusb.

The ports Subnode#
  • mode: A string that describes the USB port capability.

    A port for USB2 must have this property, and it must be one of the following values:

    • host

    • device

    • OTG

  • nvidia,usb2-companion: USB2 port (0/1/2/3) to which the port is mapped.

    A port for USB3 must have this property.

  • nvidia,oc-pin: The overcurrent VBUS pin that the port is using.

    The value must be positive or zero.

    Note

    Some Type-C port controllers, such as from Cypress, can handle the overcurrent detection and handling. Therefore, you do not need to set this property for USB Type-C connectors that have Type-C port controllers.

  • vbus-supply: VBUS regulator for the corresponding UTMI pad.

    Set to &battery_reg for a dummy regulator. This value is needed when the VBUS line is controlled by PD controllers and for Type-C connectors and ports.

    For detailed information about xusb_padctl, refer to the following kernel documentation:

    kernel/3rdparty/canonical/linux-noble/Documentation/devicetree/bindings/phy/nvidia,tegra194-xusb-padctl.yaml
    
Example: USB Port Enablement for xusb_padctl#

Using J69 (Type-A stacked port) as an example, create a pad/port node and property list:

xusb_padctl: padctl@a808680000 {
    ...
    pads {
        usb2 {
            lanes {
                ...
                usb2-3 {
                    nvidia,function = "xusb";
                    status = "okay";
                };
                ...
            };
        };
    };
    usb3 {
        lanes {
            ...
            usb3-2 {
                nvidia,function = "xusb";
                status = "okay";
            };
            ...
        };
    };
ports {
    ...
        usb2-3 {
            mode = "host";
            status = "okay";
        };
        ...
    };
};
Under the xHCI Node#

The Jetson Thor xHCI controller complies with xHCI specifications, which support the USB 2.0 high-speed, full-speed, and low-speed protocols and the USB 3.2 SuperSpeed protocol.

  • phys: Must contain an entry for each entry in phy-names.

  • phy-names: Must include an entry for each PHY used by the controller.

    The names must be of the form <type>-<port_number>, where <type> is usb2 or usb3.

  • nvidia,xusb-padctl: A pointer to the xusb-padctl node.

For more information, refer to the following kernel documentation:

kernel/3rdparty/canonical/linux-noble/Documentation/devicetree/bindings/usb/nvidia,tegra234-xusb.yaml
Example: USB Port Enablement or tegra_xhci#

This example contains a J69 and creates an xHCI node and property list:

usb@a80aa10000 {
    ...
    phys = <&{/bus@0/padctl@a808680000/pads/usb2/lanes/usb2-3}>,
           <&{/bus@0/padctl@a808680000/pads/usb3/lanes/usb3-2}>;
    phy-names = "usb2-3", "usb3-2";
    nvidia,xusb-padctl = <&xusb_padctl>;
    status = "okay";
    ...
};

For an On-The-Go Port#

USB On-The-Go (OTG), which is often abbreviated as USB OTG or just OTG, is a specification that allows USB to act as a host or a device in the same port. A USB OTG port can toggle between the roles of host and device.

This section takes the J81 and USB3.2 Type-C connector as an example of an OTG port.

An OTG port adds a fifth pin, called the ID pin, to the standard USB connector. An OTG cable has an A-plug on one end and a B-plug on the other end. The ID pin of the A-plug is grounded, and the ID pin of the B-plug is floating. A device with an A-plug inserted becomes an OTG A-device (host), and a device with a B-plug inserted becomes a B-device (device).

Diagram of an OTG port

Note

The roles of J81, the port switch between the host driver (xHCI) and device driver (xUDC), are controlled by a U286 Cypress Type-C controller and ucsi_ccg driver in the Jetson Thor Developer Kit.

Review the Schematics#

Note

The P4071 carrier board’s schematic file, P4071_A04_Concept_schematics.pdf, is included in the Jetson AGX Thor Series Developer Kit Carrier Board Design Files.

Check the USB connectors on the P4071 carrier board and find the location of the wired socket to P3834.

  • USB 2.0 signal pins D+/D− (USB2_0_*) wire out from J81 and lead to F12 (USB0_P) and F13 (USB0_N) on the SOM socket.

    Schematic diagram showing connections between an SOM socket and a USB Type-C connector.
  • USB 3.2 differential signal pairs (TX* and RX*) wire out from J81 and lead to A22 (UPHY_RX1_N), A23 (UPHY_RX1_P), J22 (UPHY_TX1_N), and J23 (UPHY_TX1_P) on the SOM socket through U282 and U286, the USB Type-C alt mode switch.

    Schematic diagram showing connections between an SOM socket and a USB Type-C connector through a U282 mode switch.

Through the schematic, for J81:

  • The USB 2.0 signal pair is wired to UTMI pad 0 (USB2 port 0).

  • USB3.2 signal pairs are wired to UPHY lane 1 (USB3.2 port 1 according to UPHY lane mapping).

The USB Connector Class#

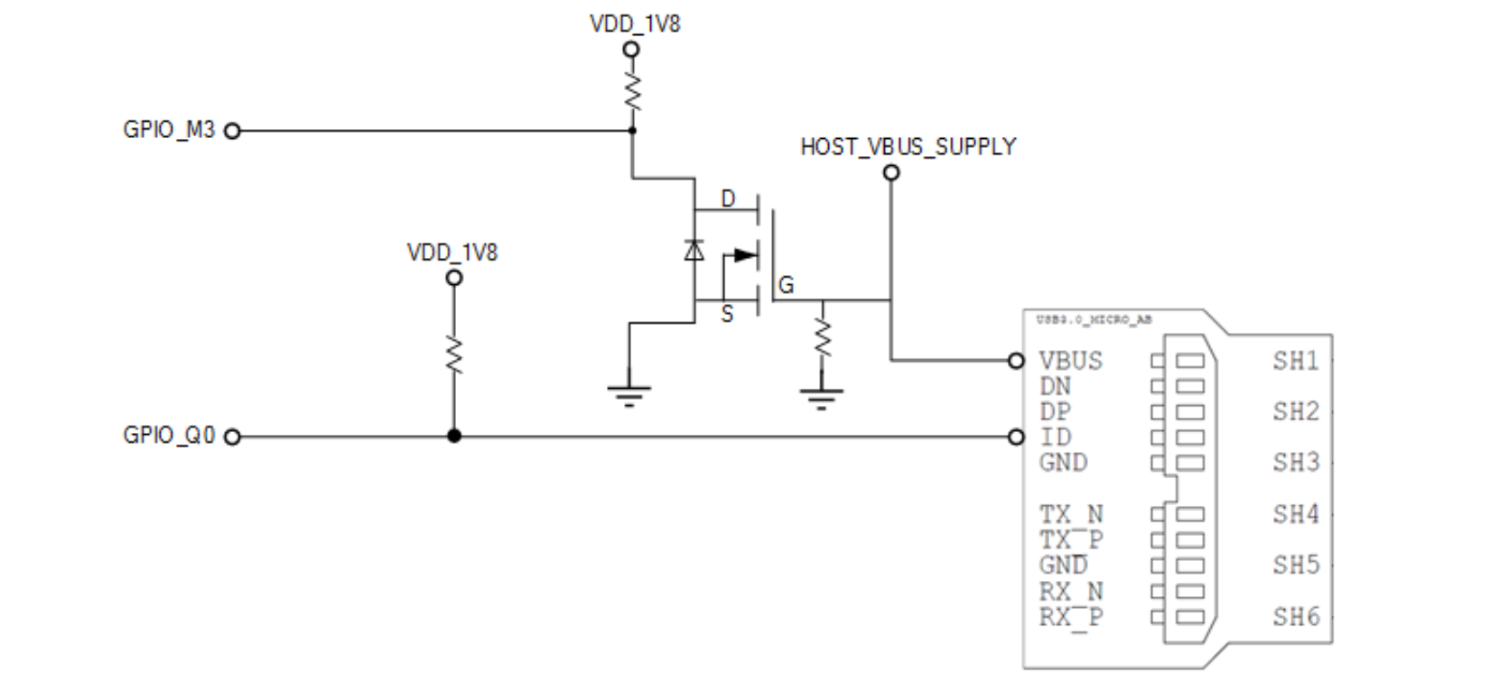
A USB connector class represents a physical USB connector. When it is attached to the MUX and USB interface controllers, it should be a child of a USB interface controller or a separate node. Generally, port switching between the roles of an OTG port is controlled by the host driver (xHCI) and device driver (xUDC). You can determine the role by the states of the ID pin and the VBUS_DETECT pin.

The following example uses GPIO_M3 as the VBUS_DETECT pin and GPIO_Q0 as the ID pin:

  1. Find the corresponding GPIO states on the VBUS_DETECT pin and ID pin.

    The ID pin is typically designed as an internal pull high (logical high). With an A-plug connected, the ID pin is pulled to ground (logical low); with a B-plug connected or no cable connected, the pin remains logical high.

    The operation of the VBUS_DETECT pin depends on the device’s design. For example, consider the schematic in the following diagram.

    Schematic diagram showing GPIO_M3 and GPIO_Q0 connected to VBUS and ID pins of a USB connector

    With a B-plug connected, VBUS_DETECT is logical low because VBUS is provided from an external power supply. When no cable is connected, it is logical high.

    Note

    VBUS_DETECT is initially logical high, and then it is logical low because VBUS is provided by the host controller. Therefore, the state of the VBUS_DETECT pin does not matter when the OTG port is operating in host mode.

  2. Create the table of GPIO states and their corresponding output cable states.

    GPIO_Q0 (ID)

    GPIO_M3 (VBUS_DETECT)

    Data Role

    1

    1

    Not connected

    0

    0

    HOST

    0

    1

    HOST

    1

    0

    DEVICE

Under the Connector Node#

Note

This section is not used on the P4071 carrier board.

Port switching between the roles of an OTG port is defined by the state of the ID pin, the VBUS_DETECT pin, and the settings of the external connector class.

  • compatible: Value must be gpio-usb-b-connector.

  • label: Symbolic name for the connector.

  • type: Size of the connector should be specified to accommodate non-full-size USB-A or USB-B compatible connectors.

  • id-gpios: An input GPIO for the USB ID pin.

  • vbus-gpios: An input GPIO for the USB VBus pin that is used to detect the presence of VBUS 5V.

  • wakeup-source: A Boolean.

    If the device can wake up the system, the value is true.

    For more information about USBConnectorClass, refer to the following kernel documentation:

    kernel/3rdparty/canonical/linux-noble/Documentation/devicetree/bindings/connector/usb-connector.yaml
    

    Note

    OTG port switching between the host driver (xHCI) and device driver (xUDC) roles is controlled by the Cypress Type-C controller. Therefore, this section is not a part of the device tree for the Jetson AGX Thor Developer Kit.

  • Create a USBConnectorClass device node and property list based on the device tree structure described earlier and the table of GPIO states and corresponding output cable states for GPIO_Q0 and GPIO_M3:

    xusb_padctl: padctl@a808680000 {
        ...
        ports {
            usb2-0 {
                ...
                Connector {
                    compatible = "gpio-usb-b-connector";
                    label = "micro-USB";
                    type = "micro";
                    vbus-gpio = <&tegra_main_gpio TEGRA194_MAIN_GPIO(M, 3) GPIO_ACTIVE_LOW>;
                    id-gpio = <&tegra_main_gpio TEGRA194_MAIN_GPIO(Q, 0) GPIO_ACTIVE_HIGH>;
                };
                ...
            };
        };
        ...
    };
    

    Note

    Check the pinmux table for the GPIO that corresponds to the ID pin and VBUS_DETECT pin.

Under the xusb_padctl Node#

The xusb_padctl settings for an OTG port are the same as the settings for a host-only port, except that the mode should be otg. The usb-role-switch property is added, the remote endpoint settings are attached to the CCGx chip, and the bindings of the connector nodes are specified in Documentation/devicetree/bindings/connector/usb-connector.yaml file.

Take J81, which is the USB 3.2 Type-C connector, as an example, and create a pad/port node and property list:

xusb_padctl: padctl@a808680000 {
    ...
    pads {
        usb2 {
            lanes {
                usb2-0 {
                    nvidia,function = "xusb";
                    status = "okay";
                };
                ...
            };
        };
        usb3 {
            lanes {
                ...
                usb3-1 {
                    nvidia,function = "xusb";
                    status = "okay";
                };
                ...
            };
        };
    };
    ports {
        usb2-0 {
            mode = "otg";
            usb-role-switch;
            vbus-supply = <&battery_reg>;
            status = "okay";
            port {
                hs_typec_p1: endpoint {
                    remote-endpoint = <&hs_ucsi_ccg_p1>;
                };
            };
        };
        ...
        usb3-1 {
            nvidia,usb2-companion = <0>;
            status = "okay";
            port {
                ss_typec_p1: endpoint {
                    remote-endpoint = <&ss_ucsi_ccg_p1>;
                };
            };
        };
        ...
    };
};
Under the xHCI Node#

The xHCI settings for an OTG port are the same as the settings for a host-only port.

Take J81, the USB 3.1 Type-C connector, as an example, and create an xHCI node and property list based on the device tree structure described in Under the xHCI Node for a host-only port:

tegra_xhci: usb@a80aa10000 {
    ...
    phys = <&{/bus@0/padctl@a808680000/pads/usb2/lanes/usb2-0}>,
           <&{/bus@0/padctl@a808680000/pads/usb3/lanes/usb3-1}>;
    phy-names = "usb2-0", "usb3-1";
    nvidia,xusb-padctl = <&xusb_padctl>;
    status = "okay";
    ...
};
Under the xUDC Node#

The Jetson AGX Thor xUDC controller supports the USB 2.0 High-Speed/Full-Speed and USB 3.1 SuperSpeed protocols.

  • charger-detector: USB charger detection support.

    This protocol must be the phandle of the USB charger detection driver DT node.

  • phys: An array that must contain a pointer to the node that defines each PHY in phy-names.

  • phy-names: Must include an entry for each PHY used by the controller.

    The names must be of the form <type>-<port_number>, where <type> is usb2 or usb3.

  • nvidia,xusb-padctl: Must be a pointer to the xusb-padctl node.

    For more information about xUDC, refer to the following kernel documentation:

    kernel/3rdparty/canonical/linux-noble/Documentation/devicetree/bindings/usb/nvidia,tegra-xudc.txt
    

Taking J81, which is the USB 3.1 Type-C connector, as an example, create an xUDC node and property list for J81 based on the device tree structure described previously:

usb@a808670000 {
    phys = <&{/bus@0/padctl@a808680000/pads/usb2/lanes/usb2-0}>,
    <&{/bus@0/padctl@a808680000/pads/usb3/lanes/usb3-1}>;
    phy-names = "usb2-0", "usb3-1";
    nvidia,xusb-padctl = <&xusb_padctl>;
    status = "okay";
};

Note

Before designing your custom board, verify the lane mapping by consulting the Jetson AGX Thor OEM Product Design Guide.

Change the Display Port (DP or HDMI)#

The Jetson AGX Thor SOM provides DP or HDMI functionality. The pinmux sheet contains the tab for DP and HDMI. Depending on your custom carrier board design, you should generate the appropriate pinmux files. In addition to pinmux changes, the kernel display dtsi files need to be included in the carrier board kernel DT files. For custom carrier board designs, the following are some of the probable changes.

  • DP

    • Pinmux table

      • HPD PIN must be configured as SFIO. (Update pinmux sheet “customer usage” column to “SFIO” or “DP_AUX*”.)

      • DPAUX lanes must be configured as AUX lanes. (Update pinmux sheet “customer usage” to “DP_AUX_CH*”.)

    • Any DCB updates for DP

      • Update Display Devices > CCB field based on the DPAUX port used for the DP connector.

      • Update Display Devices > Type to “DP”.

        • Update HDMI capable to “0”.

        • Update connector to the appropriate connector index that has DP connector.

  • HDMI

    • HPD GPIO pin: In the display node, update the os_gpio_hotplug_a property with appropriate GPIO pin information.

    • Pinmux table

      • HPD PIN must be configured as GPIO. (Update pinmux sheet “customer usage” column as a GPIO.)

      • DPAUX lanes must be configured as I²C lanes. (Update pinmux sheet “customer usage” to “I2C*”.)

    • DCB updates

      • Update Display Devices > CCB field based on the DPAUX port used for the HDMI connector.

      • Update Display Devices > Type to “TMDS”.

        • Update HDMI capable to “1”.

        • Update connector to the appropriate connector index that has HDMI connector.

For other details, refer to Display Configuration and Bring-Up.

Configure the UPHY Lane#

The Jetson AGX Thor SOM supports two UPHY configurations each for the UPHY0 and UPHY1 lanes.

UPHY0 Lane Mapping Options#

Config Number

Lane 0

Lane 1

Lane 2

Lane 3

Lane 4

Lane 5

Lane 6

Lane 7

6

USB3 x1 P0

USB3 x1 P1

USB3 x1 P2

PCIe C1 x1 (RP)

PCIe C2 x2 (DM)

PCIe C3 x2 (RP)

7

USB3 x1 P0

USB3 x1 P1

USB3 x1 P2

PCIe C1 x1 (RP)

PCIe C2 x2 (DM)

UFS x2

UPHY1 Lane Mapping Options#

Config Number

Lane 0

Lane 1

Lane 2

Lane 3

Lane 4

Lane 5

Lane 6

Lane 7

0 (default)

PCIE x8

C4 (DM)

8

PCIE x4

C5 (DM)

MGBE0

25G

MGBE1

25G

MGBE2

25G

MGBE3

25G

When using UPHY0 configuration #6, you must remove the UPHY_CONFIG setting. For example:

--- a/scripts/board_config/t264/p3834-0008-p4071-0000-nvme.conf
+++ b/scripts/board_config/t264/p3834-0008-p4071-0000-nvme.conf
@@ -58,7 +58,7 @@
MB2_BCT="tegra264-mb2-bct-misc-p3834-xxxx-p4071-0000.dts";
 # Rollback protection
 MINRATCHET_CONFIG="tegra264-mb1-bct-ratchet-p3834-xxxx-p4071-0000.dts";
 GPIOINT_CONFIG="tegra264-mb1-bct-gpioint-p3834-xxxx-p4071-0000.dts";
-UPHY_CONFIG="tegra264-mb1-bct-uphy-lanes-p4071-0000.dts";
+UPHY_CONFIG=""

Note

UEFI picks the kernel image and dtb from the rootfs path that is mentioned in the /boot/extlinux/extlinux.conf file. If you mentioned an image and dtb in this file, they are given precedence.

For example, you might want to use scp to copy the file to the Jetson target path mentioned in the file. If this information is not mentioned, or the file is not present, the kernel image or dtb is selected from the flashed partition in the storage device.

Flash the Build Image#

When flashing the build image, use your specific board name. The flashing script uses the configuration in the <board>.conf file during the flashing process.

Set Optional Environment Variables#

The l4t_initrd_flash.sh script updates the following environment variables based on the board EEPROM and other parameters that were passed. To provide specific values to these variables, define them in the board-specific board.conf file to override the default values.

# Optional Environment Variables:

# BCTFILE ---------------- Boot control table configuration file to be used.

# BOARDID ---------------- Pass boardid to override EEPROM value.

# BOARDREV --------------- Pass board_revision to override EEPROM value.

# BOARDSKU --------------- Pass board_sku to override EEPROM value.

# BOOTLOADER ------------- Bootloader binary to be flashed.

# BOOTPARTLIMIT ---------- GPT data limit (maximum BCT size + PPT size).

# BOOTPARTSIZE ----------- Total eMMC HW boot partition size.

# CFGFILE ---------------- Partition table configuration file to be used.

# CMDLINE ---------------- Target cmdline. See help for more information.

# DEVSECTSIZE ------------ Device sector size (default = 512 bytes).

# DTBFILE ---------------- Device tree file to be used.

# EMMCSIZE --------------- Size of target device eMMC (boot0 + boot1 + user).

# FLASHAPP --------------- Flash application running in host machine.

# FLASHER ---------------- Flash server running in target machine.

# INITRD ----------------- Initrd image file to be flashed.

# KERNEL_IMAGE ----------- Linux kernel zImage file to be flashed.

# MTS -------------------- MTS file name, such as mts_si.

# MTSPREBOOT ------------- MTS preboot file name, such as mts_preboot_si.

# NFSARGS ---------------- Static network assignments.
#                          <C-ipa>:<S-ipa>:<G-ipa>:<netmask>

# NFSROOT ---------------- NFSROOT; that is, <my IP addr>:/exported/rootfs_dir.

# ODMDATA ---------------- ODMDATA to be used.

# PKCKEY ----------------- RSA key file to use to sign bootloader images.

# ROOTFSSIZE ------------- Linux rootfs size (internal eMMC/NAND only).

# ROOTFS_DIR ------------- Linux rootfs directory name.

# SBKKEY ----------------- SBK key file to use to encrypt bootloader images.

# SCEFILE ---------------- SCE firmware file, such as camera-rtcpu-sce.img.

# SPEFILE ---------------- SPE firmware file path, such as bootloader/spe.bin.

# FAB -------------------- Fab ID of the target board.

# TEGRABOOT -------------- Lower-layer bootloader, such as nvtboot.bin.

# WB0BOOT ---------------- Warm-boot code, such as nvtbootwb0.bin.

Note

The parameters must be added under the reference to the <xxx>.conf.common file to be reflected in the flashed image.

The following is an example of environment variable settings:

source "${LDK_DIR}/t264.conf.common";

DTB_FILE="tegra264-p4071-0080+p3834-0008-qspi-ufs-nvme.dtb";
TBCDTB_FILE="${DTB_FILE}";
BPFDTB_FILE="tegra264-bpmp-3834-0008-4071-xxxx.dtb";
BPFFILE="bootloader/bpmp_t264-TA1090SA-A1_prod.bin";

EXTERNAL_PT_LAYOUT="tools/kernel_flash/flash_l4t_t264_nvme.xml";
EMC_BCT="tegra264-p3834-0008-sdram-bct-l4t.dts";
WB0SDRAM_BCT="tegra264-p3834-0008-sdram-bct-warmboot-l4t.dts";
BPMP_MEM_CONFIG="tegra264-p3834-0008-sdram-dfs.dts";
MISC_CONFIG="tegra264-mb1-bct-misc-p3834-xxxx-p4071-0000.dts";
SCR_CONFIG="tegra264-mb2-bct-firewall-p3834-xxxx-p4071-0000.dts";
PINMUX_CONFIG="tegra264-mb1-bct-pinmux-p3834-xxxx-p4071-0000.dts";
PMIC_CONFIG="tegra264-mb1-bct-pmic-p3834-0008-p4071-0000.dts";
PMC_CONFIG="tegra264-mb1-bct-padvoltage-p3834-xxxx-p4071-0000.dts";
DEVICEPROD_CONFIG="tegra264-mb1-bct-cprod-p3834-xxxx-p4071-0000.dts";
PROD_CONFIG="tegra264-mb1-bct-prod-p3834-xxxx-p4071-0000.dts";
MB2_BCT="tegra264-mb2-bct-misc-p3834-xxxx-p4071-0000.dts";
# Rollback protection
MINRATCHET_CONFIG="tegra264-mb1-bct-ratchet-p3834-xxxx-p4071-0000.dts";
GPIOINT_CONFIG="tegra264-mb1-bct-gpioint-p3834-xxxx-p4071-0000.dts";
UPHY_CONFIG="tegra264-mb1-bct-uphy-lanes-p4071-0000.dts";

# Delete the following when tegraflash can generate all RAMCODE.
RAMCODE_ID=12;

EXTERNAL_DEVICE="nvme0n1p1";
OVERLAY_DTB_FILE="L4TConfiguration.dtbo,tegra264-p3971-0000+p3834-xxxx-dynamic.dtbo";
# Uncomment the following line to enable C4 RP controller in SRIS mode.
#ODMDATA="pcie@4_clk-scheme=1"
# Uncomment the following line to enable C4 controller in Endpoint SRIS mode.
#ODMDATA="pcie-c4-endpoint-enable,pcie-c4-endpoint-use-int-refclk,pcie@4_clk-scheme=1_pcie-mode=2"

Run the following command:

$ sudo ./tools/kernel_flash/l4t_initrd_flash.sh jetson-agx-thor-devkit external

For more information about flashing support and options, refer to Flashing Support.

You might encounter flashing or booting issues on a custom carrier board without EEPROM if the required MB2 BCT changes are not made. For more information, refer to MB2 Configuration Changes.