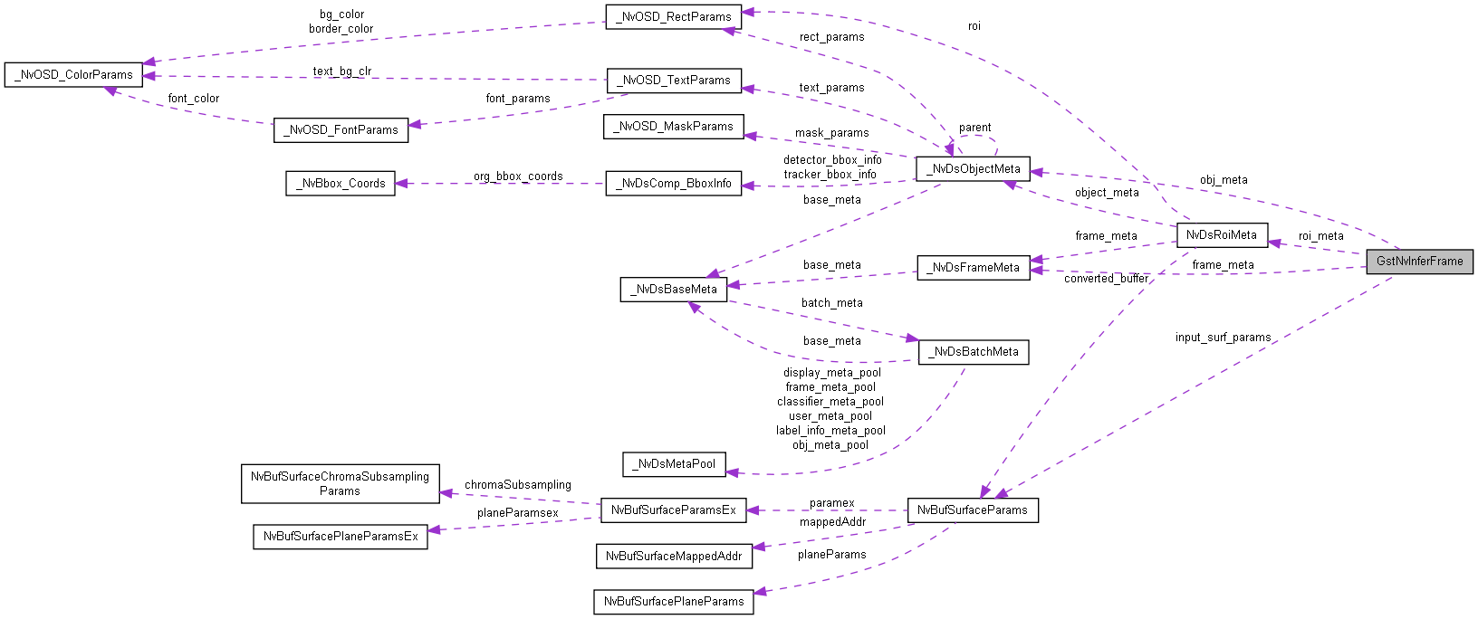
Holds info about one frame in a batch for inferencing.
Definition at line 51 of file gstnvinfer_impl.h.

Data Fields | |
| gdouble | scale_ratio_x = 0 |
| Ratio by which the frame / object crop was scaled in the horizontal direction. More... | |
| gdouble | scale_ratio_y = 0 |
| Ratio by which the frame / object crop was scaled in the vertical direction. More... | |
| guint | offset_left = 0 |
| Offsets if symmetric padding was performed whille scaling objects to network resolition. More... | |
| guint | offset_top = 0 |
| guint | roi_left = 0 |
| roi left and top for preprocessed tensor More... | |
| guint | roi_top = 0 |
| NvDsObjectMeta * | obj_meta = nullptr |
| NvDsObjectParams belonging to the object to be classified. More... | |
| NvDsFrameMeta * | frame_meta = nullptr |
| NvDsRoiMeta * | roi_meta = nullptr |
| guint | batch_index = 0 |
| Index of the frame in the batched input GstBuffer. More... | |
| gulong | frame_num = 0 |
| Frame number of the frame from the source. More... | |
| NvBufSurfaceParams * | input_surf_params = nullptr |
| The buffer structure the object / frame was converted from. More... | |
| gpointer | converted_frame_ptr = nullptr |
| Pointer to the converted frame memory. More... | |
| std::weak_ptr< GstNvInferObjectHistory > | history |
| Pointer to the structure holding inference history for the object. More... | |
| guint GstNvInferFrame::batch_index = 0 |
Index of the frame in the batched input GstBuffer.
Not required for classifiers.
Definition at line 73 of file gstnvinfer_impl.h.
| gpointer GstNvInferFrame::converted_frame_ptr = nullptr |
Pointer to the converted frame memory.
This memory contains the frame converted to RGB/RGBA and scaled to network resolution. This memory is given to NvDsInferContext as input for pre-processing and inferencing.
Definition at line 81 of file gstnvinfer_impl.h.
| NvDsFrameMeta* GstNvInferFrame::frame_meta = nullptr |
Definition at line 69 of file gstnvinfer_impl.h.
| gulong GstNvInferFrame::frame_num = 0 |
Frame number of the frame from the source.
Definition at line 75 of file gstnvinfer_impl.h.
| std::weak_ptr<GstNvInferObjectHistory> GstNvInferFrame::history |
Pointer to the structure holding inference history for the object.
Should be NULL when inferencing on frames.
Definition at line 84 of file gstnvinfer_impl.h.
| NvBufSurfaceParams* GstNvInferFrame::input_surf_params = nullptr |
The buffer structure the object / frame was converted from.
Definition at line 77 of file gstnvinfer_impl.h.
| NvDsObjectMeta* GstNvInferFrame::obj_meta = nullptr |
NvDsObjectParams belonging to the object to be classified.
Definition at line 68 of file gstnvinfer_impl.h.
| guint GstNvInferFrame::offset_left = 0 |
Offsets if symmetric padding was performed whille scaling objects to network resolition.
Definition at line 62 of file gstnvinfer_impl.h.
| guint GstNvInferFrame::offset_top = 0 |
Definition at line 63 of file gstnvinfer_impl.h.
| guint GstNvInferFrame::roi_left = 0 |
roi left and top for preprocessed tensor
Definition at line 65 of file gstnvinfer_impl.h.
| NvDsRoiMeta* GstNvInferFrame::roi_meta = nullptr |
Definition at line 70 of file gstnvinfer_impl.h.
| guint GstNvInferFrame::roi_top = 0 |
Definition at line 66 of file gstnvinfer_impl.h.
| gdouble GstNvInferFrame::scale_ratio_x = 0 |
Ratio by which the frame / object crop was scaled in the horizontal direction.
Required when scaling the detector boxes from the network resolution to input resolution. Not required for classifiers.
Definition at line 55 of file gstnvinfer_impl.h.
| gdouble GstNvInferFrame::scale_ratio_y = 0 |
Ratio by which the frame / object crop was scaled in the vertical direction.
Required when scaling the detector boxes from the network resolution to input resolution. Not required for classifiers.
Definition at line 59 of file gstnvinfer_impl.h.