DOCA DPACC Compiler
Contents:
This document describes DOCA DPACC compiler and provides instructions about DPA toolchain setup and usage.
DPACC is a high-level compiler for the DPA processor which compiles code targeted for the data-path accelerator (DPA) processor into a device executable and generates a DPA program.
The DPA program is a host library with interfaces encapsulating the device executable. This DPA program is linked with the host application to generate a host executable. The host executable can invoke the DPA code through FlexIO runtime API.
DPACC uses DPA compiler (dpa-clang
) to compile code targeted for DPA. dpa-clang
is part of the DPA toolchain package which is an LLVM-based, cross-compiling, bare-metal toolchain. It provides Clang compiler, LLD linker targeting DPA architecture, and other utilities.
Glossary
Term | Definition |
Device | DPA as present on the BlueField DPU |
Host | CPU that launches the device code to run on the DPA |
Device function | Any C function that runs on the DPA device |
DPA global function | Device function that is the point of entry when offloading any work on DPA |
Host compiler | Compiler used to compile the code targeting the host CPU |
Device compiler | Compiler used to compile code targeting the DPA |
Fatbinary | File that contains code for multiple target DPA architectures |
DPA program | Host library that encapsulates the DPA device executable ( |
Offloading Work on DPA

To invoke a DPA function from a host, the following things are required:
DPA device code – C programs, targeted to run on the DPA. The DPA device code may contain one or more entry functions.
Host application code – the corresponding host application. Refer to DPA Subsystem for more details
Runtime – FlexIO or DOCA DPA library provides the runtime
The generated DPA program, when linked with a host application results in a host executable which also contains the device executable. The host application oversees loading the device executable on the device.
DPACC Predefined Macros
DPACC predefines the following macros:
| Defined when compiling device code file |
| Defined to the target DPA hardware identifier macros See Architecture Macros for more details. |
| Defined to the major version number of DPACC |
| Defined to the minor version number of DPACC |
| Defined to the patch version number of DPACC |
Writing DPA Applications
DPA device code is a C code with some restrictions and special definitions.
FlexIO or DOCA-DPA APIs provide interfaces to DPA.
Language Support
The DPA is programmed using a subset of the C11 language standard. The compiler documents any constructs that are not available. Language constructs, where available, retain their standard definitions.
Restrictions on DPA Code
Use of C thread local storage is not allowed for any variables
Identifiers with
_dpacc/__dpacc
prefix are reserved by the compiler. Use of such identifiers may result in an error or undefined behaviorDPA processor does not have native floating-point support; floating-point operations are disabled
DPA RPC Functions
A remote procedure call function is a synchronous call that triggers work in DPA and waits for its completion. These functions return a type uint64_t
value. They are annotated with a __dpa_rpc__
attribute.
DPA Global Functions
A DPA global function is an event handler device function referenced from the host code. These functions do not return anything. They are annotated with a __dpa_global__
attribute.
For more information, refer to DPA Subsystem.
Characteristics of Annotated Functions
Global functions must have
void
return type and RPC functions must haveuint64_t
return typeAnnotated functions cannot accept C pointers and arrays as arguments (for example,
void my_global (int *ptr, int arr[])
)Annotated functions cannot accept a variable number of arguments
Inline specifier is not allowed on annotated functions
Handling User-defined Data Types
User-defined data types, when used as global function arguments, require special handling. They must be annotated with a __dpa_global__
attribute.
If the user-defined data type is typedef
'd, the typedef
statement must be annotated with a __dpa_global__
attribute along the data type itself.
Characteristics of Annotated Types
They must have a copy of the definition in all translation units where they are used as global function arguments
They cannot have pointers, variable length arrays, and flexible arrays as members
Fixed-size arrays as C structure members are supported
These characteristics apply recursively to any user-defined/
typedef
'd types that are members of an annotated type
DPACC processes all annotated functions along with annotated types and generates host and device interfaces to facilitate the function launch.
DPA Intrinsics
DPA features such as fences and processor-specific instructions are exposed via intrinsics by the DPA compiler. All intrinsics defined in the header file dpaintrin.h
are guarded by the DPA_INTRIN_VERSION_USED
macro. The current DPA_INTRIN_VERSION
is 1.3
.
Example:
#define DPA_INTRIN_VERSION_USED (DPA_INTRIN_VERSION(1, 3))
#include <dpaintrin.h>
…
__dpa_thread_writeback_window(); // Fence for write barrier
For more information, refer to DPA Subsystem.
Package | Instructions |
Host compiler | Compiler specified through Note
Minimum supported version for |
Device compiler | The default device compiler is "DPA compiler". Installing the DPACC package also installs the DPA compiler binaries Note
|
FlexIO SDK and C library | Available as part of the DOCA software package. The DPA toolchain does not provide a C library and corresponding headers. Users are expected to use the C library for DPA from the FlexIO SDK. |
DPACC Inputs and Outputs
DPACC can produce DPA programs in a single command by accepting all source files as an input. DPACC also offers the flexibility of producing DPA object files or libraries from input files.
DPA object files contain both host-stub objects (DPACC-generated interfaces) and device objects. These DPA object files can later be given to DPACC as input to produce the DPA library.
Phase | Option Name | Default Output File Name | |
Compile input device code files to DPA object files |
|
| |
Compile and link the input device code files/DPA object files, and produce a DPA program | No specific option | No default name, output file name must be specified | |
Compile and build DPA library from input device code files/DPA object files |
| No default name, output library name must be specified |
DPACC can accept the following file types as input:
Input File Extension | File Type | Description |
| C source file | DPA device code |
| DPA object file | Object file generated by DPACC, containing both host and device objects |
| DPA object archive | An archive of DPA object files. User can generate this archive from DPACC-generated DPA objects. |
Based on the mode of operations, DPACC can generate the following output files:
Output File Type | Input Files |
DPA object file | C source files |
DPA program | C source files, DPA object files, and/or DPA object archives |
DPA library (DPA host library and DPA device library) | C source files, DPA object files, and/or DPA object archives |
The following provides the commands to generate different kinds of supported output file types for each input file type:
Input | Output | DPACC Command |
C source file | DPA program | dpacc -hostcc=<cc> -mcpu=<targets> in.c -o libprog.a |
DPA object | dpacc -hostcc=<cc> -mcpu=<targets> in.c -c | |
DPA library | dpacc -hostcc=<cc> -mcpu=<targets> in.c -o lib<name> -gen-libs | |
DPA object | DPA program | dpacc -hostcc=<cc> -mcpu=<targets> in.dpa.o -o libprog.a |
DPA library | dpacc -hostcc=<cc> -mcpu=<targets> in.dpa.o -o lib<name> -gen-libs | |
DPA object archive | DPA program | dpacc -hostcc=<cc> -mcpu=<targets> in.a -o libprog.a |
DPA library | dpacc -hostcc=<cc> -mcpu=<targets> in.a -o lib<name> -gen-libs |
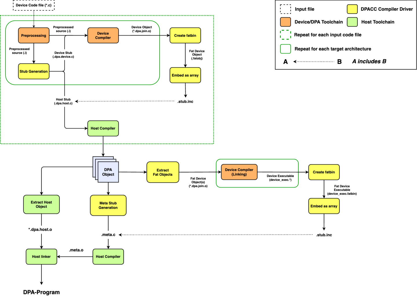
DPA Program
DPACC produces a DPA program in compile-and-link mode. A DPA program is a host library which contains:
DPACC-generated host stubs which registering the DPA application and facilitate invoking an entry-point function from the host application
Device executable, generated by DPACC by compiling and linking input DPA device code
DPA program library must be linked with the host application that contains appropriate runtime APIs to load the device executable onto the device.
A DPA program can contain device executables for multiple targets. All the target-specific device executables are encapsulated in a special fatbinary container format and this container is embedded as a section into the host object which is present in the host library.
DPA Object
DPACC produces DPA object files in compile-only mode. A DPA object is a host object file which has a similar layout to the DPA program where it contains DPACC-generated host stubs and device object which is generated by compiling input device code.
A DPA object can contain device objects for multiple targets, similar to a DPA program. All the target-specific device objects are encapsulated in a special fatbinary container format and this container is embedded as a section into the host object.
DPA Library
A DPA library is a collection of two separate libraries:
DPA host library: contains host interface objects corresponding to the device objects in a DPA device library
DPA device library: contains device objects generated by compiling the input device code files
The DPA device library is consumed by DPACC during DPA-program generation and the DPA host library can optionally be linked with other host code and be distributed as the host library. Both libraries are generated as static archives.
The host library is a static archive. The device library is a file of specialized fatbinary container format type which contains archives of device objects built for different targets.

The 'Device Archive' box in the preceding figure indicates the fatbinary container. The fatbinary container should be treated as an opaque object by the end-user and should not be manipulated in any way.
DPACC Trajectory
The following diagram illustrates DPACC compile-and-link mode trajectory.

Modes of Operation
In each of the below modes, DPACC accepts single or multiple target names through the mcpu
option and builds the output such that all the mentioned targets are supported.
Compile-and-link Mode
This is a one-step mode that accepts C source files or DPA object files and produces the DPA program. Specifying the output library name is mandatory in this mode.
Example commands:
$ dpacc in1.c in2.c -o myLib1.a -hostcc=gcc -mcpu=nv-dpa-bf3 # Takes C sources to produce myLib1.a library which supports a single target - nv-dpa-bf3
$ dpacc in3.dpa.o in4.dpa.o -o myLib2.a -hostcc=gcc -mcpu=nv-dpa-bf3,nv-dpa-cx8 # Takes DPA object files to produce myLib2.a library which supports multiple targets - nv-dpa-bf3 and nv-dpa-cx8
$ dpacc in1.c in3.dpa.o -o myLib3.a -hostcc=gcc -mcpu=nv-dpa-bf3,nv-dpa-cx7,nv-dpa-cx8 # Takes C source and DPA object to produce myLib3.a library which supports multiple targets - nv-dpa-bf3, nv-dpa-cx7 and nv-dpa-cx8
Compile-only Mode
This mode accepts C source code and produces .dpa.o
object files. These files can be given to DPACC to produce the DPA program. The mode is invoked by the --compile
or -c
option.
To display the object file name, use the --output-file
or -o
option.
Example commands:
$ dpacc -c input1.c -hostcc=gcc -mcpu=nv-dpa-cx7 # Produces input1.dpa.o which supports a single target - nv-dpa-cx7
$ dpacc -c input2.c -o myObj.dpa.o -hostcc=gcc -mcpu=nv-dpa-cx8,nv-dpa-cx7 # Produces myObj.dpa.o which supports multiple targets - nv-dpa-cx7 and nv-dpa-cx8
$ dpacc -c input3.c input4.c -hostcc=gcc -mcpu=nv-dpa-bf3,nv-dpa-cx7,nv-dpa-cx8 # Produces input3.dpa.o and input4.dpa.o which support multiple targets - nv-dpa-bf3, nv-dpa-cx7 and nv-dpa-cx8
Library Generation Mode
This mode accepts C source files or DPA object files and produces the DPA program. Specifying the output DPA library name is mandatory in this mode.
Example commands:
$ dpacc in1.c in2.c -o libdummy1 -hostcc=gcc -mcpu=nv-dpa-cx8 -gen-libs # Takes C sources to produce a DPA-Library (libdummy1_host.a and libdummy_device.a archives) which supports a single target - nv-dpa-cx8
$ dpacc in3.dpa.o in4.dpa.o -o libdummy2 -hostcc=gcc -mcpu=nv-dpa-cx8,nv-dpa-bf3 -gen-libs # Takes DPA object files to produce a DPA-Library (libdummy2_host.a and libdummy2_device.a archives) which supports multiple targets - nv-dpa-bf3 and nv-dpa-cx8
$ dpacc in1.c in3.dpa.o -o outdir/libdummy3 -hostcc=gcc -mcpu=nv-dpa-bf3,nv-dpa-cx7,nv-dpa-cx8 -gen-libs # Takes C source and DPA object to produce a DPA-Library (outdir/libdummy3_host.a and outdir/libdummy3_device.a archives) which supports multiple targets - nv-dpa-bf3, nv-dpa-cx7 and nv-dpa-cx8
To execute DOCA DPACC compiler:
Usage: dpacc <list-of-input-files> -hostcc=<path> -mcpu=<targets> [other options]
Helper Flags:
-h, --help Print help information about DPACC
-V, --version Print DPACC version information
-v, --verbose List the compilation commands generated by this invocation while also executing every command in verbose mode
-dryrun, --dryrun Only list the compilation commands generated by DPACC, without executing them
-keep, --keep Keep all intermediate files that are generated during internal compilation steps in the current directory
-keep-dir, --keep-dir Keep all intermediate files that are generated during internal compilation steps in the given directory
-optf, --options-file <file>,... Include command line options from the specified file
Mandatory Arguments
Flag | DPACC Mode | Description |
List of one or more input files | All | List of C source files or DPA object file names. Specifying at least one input file is mandatory. A file with an unknown extension is treated as a DPA object file. |
| All | Specify the list of target DPA hardwares for code generation. (See DPA Hardware Architectures for more details) Multiple target names can be specified through this option. Supported values: |
| All | Specify the host compiler. This is typically the native compiler present on the host system. Note
The host compiler used to link the host application with the DPA program must be link-compatible with the |
| Compile-and-link/library generation | Specify name and location of the output file. |
Commonly Used Arguments
Use the --help
option to display a list of all supported options.
Flag | Description |
| Specify DPA application name for the DPA program. This option is required if multiple DPA programs are part of a host application because each DPA application must have a unique name. Default name is |
| Enable link-time optimization (LTO) for device code. Specify this option during compilation along with an optimization level in |
| Specify the list of options to pass to the device compiler. |
| Specify the list of options to pass during device linking stage. |
| Specify the list of device libraries including their names (in |
| Specify include search paths common to host and device code compilation. FlexIO headers paths are included by DPACC by default. |
| Specify name and location of the output file.
|
| Specify the list of options to pass to the host compiler. |
| Generate a DPA library from input files |
| Link with DOCA-DPA libraries |
Using machine-dependent options through -devicecc-options
to influence compiler code generation is not supported. Examples of unsupported options through -devicecc-options
are -mcpu, -march, -mabi
, etc.
The devicecc-options
option allows passing any option to the device compiler. However, passing options that prevent compilation of the input file may lead to unexpected behavior (for example, -devicecc-options="-version"
makes the device compiler print the version and not process input files).
Incompatible options that affect DPA global function argument sizes during DPACC invocation and host application compilation may lead to undefined behavior during execution (for example, passing -hostcc-options="-fshort-enums"
to DPACC and missing this option when building the host application).
DPA Hardware Architectures
The following table indicates the DPA architectures, the associated values supported in the compiler through the -mcpu
option, and the macros defined by the compiler to identify these architectures.
Hardware name | Value | Macro |
ConnectX-7 | nv-dpa-cx7 | __NV_DPA_CX7 |
Bluefield-3 | nv-dpa-bf3 | __NV_DPA_BF3 |
ConnectX-8 | nv-dpa-cx8 | __NV_DPA_CX8 |
Because ConnectX-7 and Bluefield-3 share the same DPA hardware, nv-dpa-cx7 is treated as an alias of nv-dpa-bf3 by the compiler.
Link Compatibility
Only relocatable objects which are link-compatible are allowed to be linked together. Incompatible objects are errored out during linking. The toolchain version of the linker should be same as the toolchain version of the compiler which produced the objects.
If two architectures A and B are link-compatible and B is newer than A, objects built for target A can be linked to build an app for target B. However, the inverse—that is, linking objects built for target B to build an app for target A—is not valid.
Bluefield-3/ConnectX-7 and ConnectX-8 are link-compatible: objects built for Bluefield-3/ConnectX-7 can be linked together to build an application for ConnectX-8.

Architecture Macros
The compiler defines identifier macros for each version of DPA hardware, as described in DPA Hardware Architectures. Each identifier macro will have a unique integer value which is strictly greater than that of macros for older DPA CPU models. Known aliases such as Bluefield-3 DPA and ConnectX-7 DPA share the same integer value. The macro __NV_DPA
is defined to the value of current compilation target. This can be used to write device code specific to a DPA hardware generation as shown below:
#if __NV_DPA == __NV_DPA_BF3
// Code for Bluefield-3 here
#elif __NV_DPA > __NV_DPA_BF3
// Code for devices after Bluefield-3 here
#endif
Note: The ordering established by value of hardware version identifier macros do not imply an ordering of features supported by hardware. It is the user's responsibility to ensure that features used in the code specific for a DPA version are actually supported on the hardware.
LTO Usage Guidelines
Restrictions
Only the default linker script is supported with LTO
Using options
-fPIC
/-fpic
/-shared
/-mcmodel=large
through-devicecc-options
is not supported when LTO is enabledFat bitcode objects containing both LLVM bitcode and ELF representation are not supported
Thin LTO is not supported
Compatibility
During compilation, LLVM generates the object as bitcode intermediate representation (IR) when LTO is enabled instead of ELF representation. The bitcode IR generated by the DPA compiler is only guaranteed to be compatible within the same version. The toolchain version of the compiler which builds the objects involved in link-time optimization (enabled with -flto
) and the toolchain version of the linker which performs LTO must be the same.
Deprecated Features
The
-ldpa
option which links with DOCA-DPA libraries is deprecated and will be removed in future releases. Use the-ldoca_dpa
option instead.
Examples
This section provides some common use cases of DPACC and showcases the dpacc
command.
Building Libraries
This example shows how to build DPA libraries using DPACC. Libraries for DPA typically contain two archives, one for the host and one for the device.
dpacc input.c -hostcc=gcc -mcpu=nv-dpa-bf3 -o lib<name> -gen-libs -hostcc-options="-fPIC"
This command generates the output files lib<name>_host.a
and lib<name>_device.a
.
The host stub archive can be linked with other host code to generate a shared/static host library.
Generating a static host library:
ar x lib<name>_host.a # Extract objects to generate *.o ar cr lib<name>.a <*src.host.o> *.o # Generate final static archive with all objects
Generating a shared host library:
gcc -shared -o lib<name>.so <*src.host.o> -Wl,-whole-archive -l<name>_host -Wl,-no-whole-archive # Link the generated archive to build a shared library
Linking with DPA Device Library
The DPA device library generated by DPACC using -gen-libs
as part of a DPA library can be consumed by DPACC using the -device-libs
option.
dpacc input.c -hostcc=gcc -mcpu=nv-dpa-bf3 -o libInput.a -device-libs="-L <path-to-library> -l<libName>"
Enabling Link-time Optimizations
Link-time optimizations can be enabled using -flto
along with an optimization level specified for device compilation.
dpacc input1.c -hostcc=gcc -mcpu=nv-dpa-bf3 -c -flto -devicecc-options="-O2"
dpacc input2.c -hostcc=gcc -mcpu=nv-dpa-bf3 -c -flto -devicecc-options="-O2"
dpacc -mcpu=nv-dpa-bf3 input1.dpa.o input2.dpa.o -hostcc=gcc -o libInput.a
Including Headers
This example includes headers for device compilation using devicecc-options
and host compilation using hostcc-options
. You may also specify headers for any compilation on both the host and device side using the -I
option.
dpacc input.c -hostcc=gcc -mcpu=nv-dpa-bf3 -o libInput.a -I <common-headers-path> -devicecc-options="-I <device-headers-path>" -hostcc-options="-I <host-headers-path>"
Dump Targets Supported by a Fatbinary File
The targets supported by a fatbinary file can be dumped using dpa-fatbin
. This tool can also dump the targets supported by a DPA library from the device archive.
dpa-fatbin --list libfoo_device.a
dpa-fatbin --list device_exec.fatbin
Dump Target of Device ELF file
The target for which a device ELF file is built can be dumped using dpa-objdump
.
dpa-objdump --file-headers foo.o
Generating Output as Source Code
DPACC provides the option -src-output
to generate output as host-source code. This source can be compiled by the host compiler to generate functionally equivalent output which DPACC would have generated directly.
This example shows how to build various outputs of DPACC as source using this option and how to compile the generated source.
DPA Program Source
Generate DPA program source to DPACC:
dpacc input.c -hostcc=gcc -mcpu=nv-dpa-bf3 -o libfoo.c -src-output
Compile the generated source using the host compiler to generate an object and build an archive with this object. The macro __DPACC_SRC_TARGET__
must be defined when building this object to remove unnecessary code when building from source.
$ gcc libfoo.c -c -I /opt/mellanox/flexio/include -Wno-attributes -Wno-pedantic -Wno-unused-parameter -Wno-return-type -Wno-implicit-function-declaration -D__DPACC_SRC_TARGET__
$ ar cr libfoo.a libfoo.o
DPA Library Source
Generate DPA library source passing this option to DPACC
dpacc input.c -hostcc=gcc -mcpu=nv-dpa-bf3 -o libfoo -gen-libs -src-output
This generates the device archive libfoo_device.a
and host code files libfoo.lib.c
, input.dpa.c
. The host archive of DPA library is generated by compiling these sources and building an archive. The __DPACC_SRC_TARGET__
macro needs to be defined in this case to remove unnecessary code.
$ gcc libfoo.lib.c input.dpa.c -c -I /opt/mellanox/flexio/include -Wno-attributes -Wno-pedantic -Wno-unused-parameter -Wno-return-type -Wno-implicit-function-declaration -D__DPACC_SRC_TARGET__
$ ar cr libfoo_host.a libfoo.lib.o input.dpa.o
DPA Object Source
Generate DPA object source passing this option to DPACC:
dpacc input.c -hostcc=gcc -mcpu=nv-dpa-bf3 -c -src-output
This generates a single file, input.dpa.c
. Compile the host file to generate an object.
gcc input.dpa.c -c -I /opt/mellanox/flexio/include -Wno-attributes -Wno-pedantic -Wno-unused-parameter -Wno-return-type -Wno-implicit-function-declaration
DPA Compiler Usage
DPA-Compiler is an LLVM based compiler which is used by DPACC internally for compiling and linking the device code files. User specified options can be passed to the compiler and linker through the DPACC options --devicecc-options
and --devicelink-options
respectively.
Refer to the following resources for additional options:
Invoking the compiler, assembler, or linker directly may lead to unexpected errors.
Linker options are provided through the compiler driver
dpa-clang
.The LLD linker script is honored in addition to the default configuration rather than replacing the whole configuration like in GNU ld. Hence, additional options may be required to override some default behaviors.
Enabling optional extensions in standard library by defining
_ _STDC_WANT_LIB_EXT1_ _
macro is not supported
dpacc-extract Command Line Options
dpacc-extract
extracts a device executable out of a DPA program or a host executable containing DPA program(s).
To execute dpacc-extract
:
Usage: dpacc-extract <input-file> -o=<output-file> [other options]
Helper Flags:
-o, --output-file Specify name of the output file
-app-name, --app-name <name> Specify name of the DPA application to extract
-mcpu, --mcpu <target> Specify name of the device for which the application is to be extracted
-info, --info List apps and supported targets
-h, --help Print help information about dpacc-extract
-V, --version Print dpacc-extract version information
-optf, --options-file <file>,... Include command line options from the specified file
Mandatory arguments:
Flag | Description |
Input file | DPA program or host executable containing DPA program. Specifying one input file is mandatory. |
| Specify name and location of the output device executable. |
| Specify name of the DPA application to extract. Mandatory if input file has multiple DPA apps. |
| Specify name of the device for which the application is to be extracted. Mandatory if there are multiple target variants for an app. |
Objdump Command Line Options
The dpa-objdump
utility prints the contents of object files and final linked images named on the command line.
For more information, refer to the Objdump command line reference.
Archiver Command Line Options
dpa-ar
is a Unix ar-compatible archiver.
For more information, refer to the Archiver command line reference.
NM Tool Command Line Options
The dpa-nm
utility lists the names of symbols from object files and archives.
For more information, refer to the NM tool command line reference.
Miscellaneous Notes
Objects produced by LLD are not compatible with those generated by any other linker.
Ensure that there is at least one reference to the device entry point function in the DPA program from the host application so that during linking, the DPA program is not silently discarded by the host linker because it is not referenced.
Changes in DPACC 1.12.0
What's New
Allowing inlining across functions with differing mno-relax option
Remove program header mapping for .dpa.attributes section
Fixed issue where calls to __dpa_thread_cycles, __dpa_thread_inst_ret and __dpa_thread_time builtins are being reordered
Fixed issue where '-fdpa-aggressive-store-combine' optimisation is not being enabled with LTO
Error out usage of __extract_fields macro with incorrect number of arguments
Fixed error message where the app-name shows up as (null) in dpacc-extract
Limitations
Extract fields macro:
Destination buffer size and offsets used as arguments must be a multiple of 8
Source and destination buffers must be 8-byte aligned