DOCA Documentation v3.1.0

DOCA IPsec Security Gateway Application Guide

This document provides an IPsec security gateway implementation on top of NVIDIA® BlueField® DPU.

Note

If your target application utilizes 100Gb/s or higher bandwidth, where a substantial part of the bandwidth is allocated for IPsec traffic, please refer to the NVIDIA BlueField-2 DPUs Product Release Notes to learn about a potential bandwidth limitation. To access the relevant product release notes, please contact your NVIDIA sales representative.

DOCA IPsec Security Gateway leverages the DPU's hardware capability for secure network communication. The application demonstrates how to insert rules related to IPsec encryption and decryption based on the DOCA Flow library.

The application demonstrates how to insert rules to create an IPsec tunnel.

Note

An example for configuring the Internet Key Exchange (IKE) can be found under section "Keying Daemon Integration (StrongSwan)" but is not considered part of the application.

The application can be configured to receive IPsec rules in one of the following ways:

  • Static configuration – (default) receives a fixed list of rules for IPsec encryption and decryption

    Note

    When creating the security association (SA) object, the application gets the key, salt, and other SA attributes from the JSON input file.

  • Dynamic configuration – receives IPsec encryption and decryption rules during runtime through a Unix domain socket (UDS) which is enabled when providing a socket path to the application

    Note

    You may find an example of integrating a rules generator with the application under strongSwan project (DOCA plugin).

The application supports the following IPsec modes: Tunnel, transport, UDP transport.

ipsec-mode-diagrams-with-encryption-version-1-modificationdate-1750225117817-api-v2.png

DOCA IPsec Security Gateway is designed to run with 2 ports, secured and unsecured:

  • Secured port – BlueField receives IPsec encrypted packets and, after decryption, they are sent through the unsecured port

  • Unsecured port – BlueField receives regular (plain text) packets and, after encryption, they are sent through the secured port

Example packet path for hardware (HW) offloading:

image2023-4-2_12-21-37-version-1-modificationdate-1750225116470-api-v2.png

Example packet path for partial software processing (handling encap/decap in software):

image2023-4-2_12-22-22-version-1-modificationdate-1750225115850-api-v2.png

Using the application with SF:

image2023-4-2_12-24-42-version-1-modificationdate-1750225112797-api-v2.png

Static Configuration

  1. Open two DOCA devices, one for the secured port and another for the unsecured port.

  2. With the open DOCA devices, the application probes DPDK ports and initializes DOCA Flow and DOCA Flow ports accordingly.

  3. On the created ports, build DOCA Flow pipes.

  4. In a loop according to the JSON rules:

    1. Create IPSec SA shared resource for the new rule.

    2. Insert encrypt or decrypt rule to DOCA Flow pipes.

Dynamic Configuration

app_arch_dyn_2.7-version-1-modificationdate-1750225113117-api-v2.png

  1. Open two DOCA devices, one for the secured port and another for the unsecured port.

  2. With the open DOCA devices, the application probes DPDK ports and initializes DOCA Flow and DOCA Flow ports accordingly.

  3. On the created ports, build DOCA Flow pipes.

  4. Create UDS socket and listen for incoming data.

  5. While waiting for new IPsec policies to be received in a loop, if a new IPsec policy is received:

    1. Parse the policy whether it is an encryption or decryption rule.

    2. Create IPSec SA shared resource for the new rule.

    3. Insert encrypt or decrypt rule to DOCA Flow pipes.

DOCA Flow Modes

The application can run in two modes, vnf and switch. For more information about the modes, please refer to "Pipe Mode" in the DOCA Flow.

VNF Mode

Encryption

vnf_pipes_enc_2.7-version-1-modificationdate-1750225114117-api-v2.png

  1. The application builds pipes for encryption. Control pipe as root with four entries that match L3 and L4 types and forward the traffic to the relevant pipes.

    1. IPv6 pipes – match the source IP address and forward the traffic to a pipe that matches 5-tuple excluding the source IP.

    2. In the 5-tuple match pipes set action of "set meta data", the metadata would be the rule's index in the JSON file.

    3. The matched packet is forwarded to the second port.

  2. In the secured egress domain, the IP classifier pipe sends the packets to the correct encryption pipe (IPv4 or IPv6) which has a shared IPsec encrypt action. According to the metadata match, the packet is encrypted with the encap destination IP and SPI as defined in the user's rules.

Decryption

vnf_pipes_dec_2.7-version-1-modificationdate-1750225112400-api-v2.png

  1. The application builds pipes for decryption. Control pipe as root with two entries that match L3 type and forward the traffic to the relevant decrypt pipe.

  2. The decrypt pipe matches the destination IP and SPI according to the rule files and has a shared IPsec action for decryption.

  3. After decryption, the matched packets are forwarded to the decap pipe and, if the syndrome is non-zero, the packets are dropped. Otherwise, the packets decap the ESP header and forward to the second port.

    1. In debug mode, if syndrome is non-zero, then it sends to bad syndrome pipe to match on the syndrome, count and drop/send to application.

Switch Mode

switch_pipes_2.7-version-1-modificationdate-1750225113600-api-v2.png

In switch mode, an ingress root pipe matches the source port to decide what the next pipe is:

  • Based on the port, the packet passes through almost the same path as VNF mode and the metadata is set. Afterwards, the packet moves to egress root pipe.

In egress root pipe, the match is on encrypt and decrypt bits that were set in the packet meta:

  • Decrypt bit is 1 – packet finishes the decrypt path and must be sent to the unsecure port

  • Encrypt bit is 1 – packet almost finishes the encrypt path and must be sent to the encrypt pipe on the secure egress domain and to the secure port from there

Additional information about the application's pipeline can be found in the detailed layered view as shown by the DOCA Flow Tune tool.

This application leverages the following DOCA libraries:

Refer to their respective programming guide for more information.

Info

Please refer to the DOCA Installation Guide for Linux for details on how to install BlueField-related software.

The installation of DOCA's reference applications contains the sources of the applications, alongside the matching compilation instructions. This allows for compiling the applications "as-is" and provides the ability to modify the sources, then compile a new version of the application.

Tip

For more information about the applications as well as development and compilation tips, refer to the DOCA Reference Applications page.

The sources of the application can be found under the application's directory: /opt/mellanox/doca/applications/ipsec_security_gw/.

Prerequisites

The application relies on the json-c open source, hence, requires the following installation:

  • Ubuntu/Debian:

    Copy
    Copied!
                

    $ sudo apt install libjson-c-dev

  • CentOS/RHEL:

    Copy
    Copied!
                

    $ sudo yum install json-c-devel

Compiling All Applications

All DOCA applications are defined under a single meson project. So, by default, the compilation includes all of them.

To build all the applications together, run:

Copy
Copied!
            

cd /opt/mellanox/doca/applications/ meson /tmp/build ninja -C /tmp/build

Info

doca_ipsec_security_gw is created under /tmp/build/ipsec_security_gw/.


Compiling Only the Current Application

To directly build only the IPsec Security Gateway application:

Copy
Copied!
            

cd /opt/mellanox/doca/applications/ meson /tmp/build -Denable_all_applications=false -Denable_ipsec_security_gw=true ninja -C /tmp/build

Info

doca_ipsec_security_gw is created under /tmp/build/ipsec_security_gw/.

Alternatively, users can set the desired flags in the meson_options.txt file instead of providing them in the compilation command line:

  1. Edit the following flags in /opt/mellanox/doca/applications/meson_options.txt:

    • Set enable_all_applications to false

    • Set enable_ipsec_security_gw to true

  2. Run the following compilation commands :

    Copy
    Copied!
                

    cd /opt/mellanox/doca/applications/ meson /tmp/build ninja -C /tmp/build

    Info

    doca_ipsec_security_gw is created under /tmp/build/ipsec_security_gw/.

Troubleshooting

Refer to the DOCA Troubleshooting for any issue encountered with the compilation of the application .

Prerequisites

  1. The IPsec security gateway application is based on DOCA Flow. Therefore, the user is required to allocate huge pages.

    Copy
    Copied!
                

    $ echo '2048' | sudo tee -a /sys/kernel/mm/hugepages/hugepages-2048kB/nr_hugepages $ sudo mkdir /mnt/huge $ sudo mount -t hugetlbfs -o pagesize=2M nodev /mnt/huge

  2. VNF mode – the IPsec security gateway application requires disabling some of the hardware tables:

    Copy
    Copied!
                

    /opt/mellanox/iproute2/sbin/devlink dev eswitch set pci/0000:03:00.0 mode legacy /opt/mellanox/iproute2/sbin/devlink dev eswitch set pci/0000:03:00.1 mode legacy   echo none > /sys/class/net/p0/compat/devlink/encap echo none > /sys/class/net/p1/compat/devlink/encap   /opt/mellanox/iproute2/sbin/devlink dev eswitch set pci/0000:03:00.0 mode switchdev /opt/mellanox/iproute2/sbin/devlink dev eswitch set pci/0000:03:00.1 mode switchdev

    To restore the old configuration:

    Copy
    Copied!
                

    /opt/mellanox/iproute2/sbin/devlink dev eswitch set pci/0000:03:00.0 mode legacy /opt/mellanox/iproute2/sbin/devlink dev eswitch set pci/0000:03:00.1 mode legacy   echo basic > /sys/class/net/p0/compat/devlink/encap echo basic > /sys/class/net/p1/compat/devlink/encap   /opt/mellanox/iproute2/sbin/devlink dev eswitch set pci/0000:03:00.0 mode switchdev /opt/mellanox/iproute2/sbin/devlink dev eswitch set pci/0000:03:00.1 mode switchdev

  3. Switch mode – the IPsec security gateway application requires configuring the ports to run in switch mode:

    Copy
    Copied!
                

    sudo mlxconfig -d /dev/mst/mt41686(mt41692)_pciconf0 s LAG_RESOURCE_ALLOCATION=1 # power cycle the host to apply this setting   /opt/mellanox/iproute2/sbin/devlink dev eswitch set pci/0000:03:00.0 mode legacy /opt/mellanox/iproute2/sbin/devlink dev eswitch set pci/0000:03:00.1 mode legacy   sudo devlink dev param set pci/0000:03:00.0 name esw_pet_insert value false cmode runtime sudo devlink dev param set pci/0000:03:00.1 name esw_pet_insert value false cmode runtime   /opt/mellanox/iproute2/sbin/devlink dev eswitch set pci/0000:03:00.0 mode switchdev /opt/mellanox/iproute2/sbin/devlink dev eswitch set pci/0000:03:00.1 mode switchdev   sudo devlink dev param set pci/0000:03:00.0 name esw_multiport value true cmode runtime sudo devlink dev param set pci/0000:03:00.1 name esw_multiport value true cmode runtime

    Note

    Make sure to perform BlueField system reboot prior to power cycling the host.

    To restore the old configuration:

    Copy
    Copied!
                

    sudo devlink dev param set pci/0000:03:00.0 name esw_multiport value false cmode runtime sudo devlink dev param set pci/0000:03:00.1 name esw_multiport value false cmode runtime

Application Execution

The IPsec Security Gateway application is provided in source form. Therefore, a compilation is required before the application can be executed.

  1. Application usage instructions:

    Copy
    Copied!
                

    Usage: doca_ipsec_security_gw [DOCA Flags] [Program Flags]   DOCA Flags: -h, --help Print a help synopsis -v, --version Print program version information -l, --log-level Set the (numeric) log level for the program <10=DISABLE, 20=CRITICAL, 30=ERROR, 40=WARNING, 50=INFO, 60=DEBUG, 70=TRACE> --sdk-log-level Set the SDK (numeric) log level for the program <10=DISABLE, 20=CRITICAL, 30=ERROR, 40=WARNING, 50=INFO, 60=DEBUG, 70=TRACE>   Program Flags: -s, --secured secured port device identifier -u, --unsecured unsecured port device identifier -c, --config Path to the JSON file with application configuration -m, --mode ipsec mode - {tunnel/transport/udp_transport} -i, --ipc IPC socket file path -ur, --unsecured-rep unsecured port representor device identifier -n, --nb-cores number of cores --debug Enable debug counters

    Info

    This usage printout can be printed to the command line using the -h (or --help) options:

    Copy
    Copied!
                

    ./doca_ipsec_security_gw -h

    Info

    For additional information, refer to section "Command Line Flags".

  2. CLI example for running the application on the BlueField or host:

    • Static Configuration:

      Copy
      Copied!
                  

      ./doca_ipsec_security_gw -s pci/03:00.0 -u pci/03:00.1 -c ./ipsec_security_gw_config.json -m transport

      Note

      Both the PCIe address identifiers ( -s and -u flags) should match the addresses of the desired PCIe devices.

    • Dynamic Configuration:

      Copy
      Copied!
                  

      ./doca_ipsec_security_gw -s pci/03:00.0 -u pci/03:00.1 -c ./ipsec_security_gw_config.json -m transport -i /tmp/rules_socket

      Note

      Both the PCIe address identifiers ( -s and -u flags) should match the addresses of the desired PCIe devices.

      Note

      For additional information regarding the command line syntax of the device and device representor identifiers, please referr to the matching section in the DOCA Arg Parser Guide.

Command Line Flags

Flag Type

Short Flag

Long Flag

Description

General flags

h

help

Prints a help synopsis

v

version

Prints program version information

l

log-level

Set the log level for the application:

  • DISABLE=10

  • CRITICAL=20

  • ERROR=30

  • WARNING=40

  • INFO=50

  • DEBUG=60

  • TRACE=70 ( requires compilation with TRACE log level support )

N/A

sdk-log-level

Sets the log level for the program:

  • DISABLE=10

  • CRITICAL=20

  • ERROR=30

  • WARNING=40

  • INFO=50

  • DEBUG=60

  • TRACE=70

Program flags

c

config

Path to JSON file with configurations

s

secured

Device identifier for the secured port

u

unsecured

Device identifier for the unsecured port

ur

unsecured-rep

Device representor identifier for the unsecured port (switch mode)

m

mode

IPsec mode.

Possible values: tunnel, transport, udp_transport

un

unsecured-name

Interface name of the unsecured port

sn

secured-name

Interface name of the secured port

i

ipc

IPC socket file path for receiving IPsec rules during runtime

n

nb-cores

Number of cores

N/A

debug

Add counters to all the entries

Info

Refer to DOCA Arg Parser for more information regarding the supported flags and execution modes.


Static Configuration IPsec Rules

IPsec rules and other configuration can be added with a JSON config file which is passed using the --config parameter.

Section

Field

Type

Description

Example

config

switch

bool

Configures whether DOCA Flow runs in VNF (false) or switch (true) mode

Copy
Copied!
            

"switch": true

esp-header-offload

string

Decap and encap offloading: both, encap, decap, or none. Default is both (offloading both encap and decap).

Copy
Copied!
            

"esp-header-offload": "none"

sw-sn-inc-enable

bool

Increments sequence number of ESP in software if set to true. Default is false.

Note

Available only if esp_header_offload is decap or none.

Copy
Copied!
            

"sw-sn-inc-enable": true

sw-antireplay-enable

bool

Enables anti-replay mechanism in software if set to true. Default is false.

Note

Available only if esp_header_offload is encap or none.

Note

Window size is 64. Not ESN. Supports non-zero sn_initial.

Copy
Copied!
            

"sw-antireplay-enable": true

sn-initial

uint

Initial sequence number for ESP header. Used also when sw_antireplay_enable is true. Default is 0.

Copy
Copied!
            

"sn-initial": 0

debug

bool

Set debug counter for all entries when true. Default is false.

This parameter is also used from CLI, will be taken as true if was sent in one of them.

Copy
Copied!
            

"debug": false

fwd-bad-syndrome

string

Forward packets that has bad syndrome: drop, RSS. Default is drop.

Note

Only available in debug mode.

Copy
Copied!
            

"fwd-bad-syndrome": "drop"

perf-measurements

string

Possible values: none, insertion-rate, bandwidth, both. Default is none.

  • insertion-rate – print the total time it took to add the entries

  • bandwidth – optimize the pipe to improve pps for IPv6

Copy
Copied!
            

"perf-measurements": "both"

vxlan-encap

bool

When true, preform vxlan-encap after encryption and decap before decryption. Default is false.

Copy
Copied!
            

"vxlan-encap": false

vni

uint

When vxlan-encap is true, use this vni value in the VXLAN tunnel.

Copy
Copied!
            

"vni": 5

marker-encap

bool

When true, add an extra non-ESP marker of 8 bytes. Default is false.

Copy
Copied!
            

"marker-encap": false

icv-length

int

ICV length value: 8, 12, or 16. Default is 16.

Copy
Copied!
            

"icv-length": 12

encrypt_rules

ip-version

int

Source and destination IP version. Possible values: 4, 6. Optional; default is 4.

Copy
Copied!
            

"ip-version": 6

src-ip

string

Source IP to match

Copy
Copied!
            

"src-ip": "1.2.3.4"

dst-ip

string

Destination IP to match

Copy
Copied!
            

"dst-ip": "101:101:101:101:101:101:101:101"

protocol

string

L4 protocol: TCP or UDP

Copy
Copied!
            

"protocol"

src-port

int

Source port to match

dst-port

int

Destination port to match

Copy
Copied!
            

"dst-port": 55

encap-ip-version

int

Encap IP version: 4 or 6. Optional; default is 4.

Copy
Copied!
            

"ip-version": 4

encap-dst-ip

string

Encap destination IP

Note

Mandatory for tunnel mode only.

Copy
Copied!
            

"encap-dst-ip": "1.1.1.1"

spi

int

SPI integer to set in the ESP header

Copy
Copied!
            

"spi": 5

key

string

Key for creating the SA (in hex format)

Copy
Copied!
            

"key": "112233445566778899aabbccdd"

key-type

int

Key size: 128 or 256. Optional; default is 256.

Copy
Copied!
            

"key-type": 128

iv

string

Initial vector (IV) for creating the SA (in hex format). Optional; default is an IV of zero bytes.

Copy
Copied!
            

"iv": "0102030405060708"

salt

int

Salt value for creating the SA. Default ICS 6.

Copy
Copied!
            

"salt": 1212

lifetime-threshold

int

Set IPsec lifetime threshold. Ignored if sw-sn-inc-enable is true. Default is 0.

Copy
Copied!
            

"lifetime-threshold": 1000000

esn_en

bool

Enables extended sequence number. Default is false.

Copy
Copied!
            

"esn_en" : true

decrypt_rules

ip-version

int

Destination IP version: 4 or 6. Optional; default is 4.

Copy
Copied!
            

"ip-version": 6

dst-ip

string

Destination IP to match

Copy
Copied!
            

"dst-ip": "1122:3344:5566:7788:99aa:bbcc:ddee:ff00"

inner-ip-version

int

Inner IP version: 4 or 6. Optional; default is 4.

Note

Mandatory for tunnel mode only.

Copy
Copied!
            

"inner-ip-version": 4

spi

int

SPI to match in the ESP header

Copy
Copied!
            

"spi": 5

key

string

Key for creating the SA (in hex format)

Copy
Copied!
            

"key": "112233445566778899aabbccdd"

key-type

int

Key size: 128 or 256. Optional; default is 256.

Copy
Copied!
            

"key-type": 128

iv

string

Initial vector (IV) for creating the SA (in hex format). Optional; default is an IV of zero bytes.

Copy
Copied!
            

"iv": "0102030405060708"

salt

int

Salt value for creating the SA. Default is 6.

Copy
Copied!
            

"salt": 1212

lifetime-threshold

int

Set IPsec lifetime threshold. Ignored if sw-antireplay-enable is true. Default is 0.

Copy
Copied!
            

"lifetime-threshold": 1000000

esn_en

bool

Enables extended sequence number. Default is false.

Copy
Copied!
            

"esn_en" : true


Dynamic Configuration IPsec Rules

The application listens on the UDS socket for receiving a predefined structure for the IPsec policy defined in the policy.h file.

The client program or keying daemon should connect to the socket with the same socket file path provided to the application by the --ipc/-i flags, and send the policy structure as packed to the application through the same socket.

Note

In the dynamic configuration, the application uses the config section from the JSON config file and ignores the encrypt_rules and decrypt_rules sections.

The IPsec policy structure:

Copy
Copied!
            

struct ipsec_security_gw_ipsec_policy { /* Protocols attributes */ uint16_t src_port; /* Policy inner source port */ uint16_t dst_port; /* Policy inner destination port */ uint8_t l3_protocol; /* Policy L3 proto {POLICY_L3_TYPE_IPV4, POLICY_L3_TYPE_IPV6} */ uint8_t l4_protocol; /* Policy L4 proto {POLICY_L4_TYPE_UDP, POLICY_L4_TYPE_TCP} */ uint8_t outer_l3_protocol; /* Policy outer L3 type {POLICY_L3_TYPE_IPV4, POLICY_L3_TYPE_IPV6} */   /* Policy attributes */ uint8_t policy_direction; /* Policy direction {POLICY_DIR_IN, POLICY_DIR_OUT} */ uint8_t policy_mode; /* Policy IPSEC mode {POLICY_MODE_TRANSPORT, POLICY_MODE_TUNNEL} */   /* Security Association attributes */ uint8_t esn; /* Is ESN enabled? */ uint8_t icv_length; /* ICV length in bytes {8, 12, 16} */ uint8_t key_type; /* AES key type {POLICY_KEY_TYPE_128, POLICY_KEY_TYPE_256} */ uint32_t spi; /* Security Parameter Index */ uint32_t salt; /* Cryptographic salt */ uint8_t enc_key_data[MAX_KEY_LEN]; /* Encryption key (binary) */   /* Policy inner and outer addresses */ char src_ip_addr[MAX_IP_ADDR_LEN + 1]; /* Policy inner IP source address in string format */ char dst_ip_addr[MAX_IP_ADDR_LEN + 1]; /* Policy inner IP destination address in string format */ char outer_src_ip[MAX_IP_ADDR_LEN + 1]; /* Policy outer IP source address in string format */ char outer_dst_ip[MAX_IP_ADDR_LEN + 1]; /* Policy outer IP destination address in string format */ };

Note

The policy type, whether it is encrypted or decrypted, is classified according to the policy_direction attribute:

  • POLICY_DIR_IN – decryption policy

  • POLICY_DIR_OUT – encryption policy


Troubleshooting

Refer to the DOCA Troubleshooting for any issue encountered with the installation or execution of the DOCA applications .

  1. Parse application argument.

    1. Initialize arg parser resources and register DOCA general parameters.

      Copy
      Copied!
                  

      doca_argp_init();

    2. Register the application's parameters.

      Copy
      Copied!
                  

      register_ipsec_security_gw_params();

    3. Parse the arguments.

      Copy
      Copied!
                  

      doca_argp_start();

      1. Parse app parameters.

  2. DPDK initialization.

    Copy
    Copied!
                

    rte_eal_init();

    Call rte_eal_init() to initialize EAL resources with the provided EAL flags for not probing the ports.

  3. Parse config file.

    Copy
    Copied!
                

    ipsec_security_gw_parse_config();

  4. Initialize devices and ports.

    Copy
    Copied!
                

    ipsec_security_gw_init_devices();

    1. Open DOCA devices with input PCIe addresses / interface names.

    2. Probe DPDK port from each opened device.

  5. Initialize and start DPDK ports.

    Copy
    Copied!
                

    dpdk_queues_and_ports_init();

    1. Initialize DPDK ports, including mempool allocation.

    2. Initialize hairpin queues if needed.

    3. Binds hairpin queues of each port to its peer port.

  6. Initialize DOCA Flow.

    Copy
    Copied!
                

    ipsec_security_gw_init_doca_flow();

    1. Initialize DOCA Flow library.

    2. Find the indices of the DPDK-probed ports and start DOCA Flow ports with them.

  7. Insert rules.

    1. Insert encryption rules.

      Copy
      Copied!
                  

      ipsec_security_gw_insert_encrypt_rules();

    2. Insert decryption rules.

      Copy
      Copied!
                  

      ipsec_security_gw_insert_decrypt_rules();

  8. Wait for traffic.

    Copy
    Copied!
                

    ipsec_security_gw_wait_for_traffic();

    1. wait in a loop until the user terminates the program.

  9. IPsec security gateway cleanup:

    1. DOCA Flow cleanup; destroy initialized ports.

      Copy
      Copied!
                  

      doca_flow_cleanup();

    2. SA destruction.

      Copy
      Copied!
                  

      ipsec_security_gw_destroy_sas();

    3. IPsec objects destruction.

      Copy
      Copied!
                  

      ipsec_security_gw_ipsec_ctx_destroy();

    4. Destroy DPDK ports and queues.

      Copy
      Copied!
                  

      dpdk_queues_and_ports_fini();

    5. DPDK finish.

      Copy
      Copied!
                  

      dpdk_fini();

      Calls rte_eal_destroy() to destroy initialized EAL resources.

    6. Arg parser destroy.

      Copy
      Copied!
                  

      doca_argp_destroy()

strongSwan is a keying daemon that uses the Internet Key Exchange Version 2 (IKEv2) protocol to establish SAs between two peers. s trongSwan includes a DOCA plugin that is part of the strongSwan package in BFB. The plugin is loaded only if the DOCA IPsec Security Gateway is triggered. The plugin connects to UDS socket and sends IPsec policies to the application after the key exchange completes.

For more information about the key daemon, refer to strongSwan documentation .

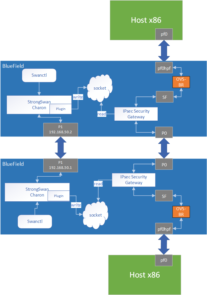
End-to-end Architecture

The following diagram presents an architecture where two BlueField DPUs are connected to each other with DOCA IPsec Security Gateway running on each.

END2END-version-1-modificationdate-1750225111993-api-v2.png

swanctl is a command line tool used for strongSwan IPsec configuration:

  1. Run DOCA IPsec Security Gateway on both sides in a dynamic configuration.

  2. Start strongSwan service.

  3. Configure strongSwan IPsec using the swanctl.conf configuration file on both sides.

  4. Start key exchange between the two peers. At the end of the flow, the result arrives to the DOCA plugin, populates the policy-defined structure, and sends it to the socket.

  5. DOCA IPsec Security Gateway on both sides reads new policies from the socket, performs the parsing, creates a DOCA SA object, and adds flow decrypt/encrypt entry.

This architecture uses P1 uplink on both BlueField DPUs to run the strongSwan key daemon. To configure the uplink:

  1. Configure an IP addresses for the PFs of both DPUs:

    1. On BF1:

      Copy
      Copied!
                  

      ip addr add 192.168.50.1/24 dev p1

    2. On BF2:

      Copy
      Copied!
                  

      ip addr add 192.168.50.2/24 dev p1

      Note

      It is possible to configure multiple IP addresses to uplinks to run key exchanges with different policy attributes.

  2. Verify the connection between two BlueField DPUs.

    Copy
    Copied!
                

    BF1> ping 192.168.50.2

    Note

    Make sure that the uplink is not in OVS bridges.

  3. Configure the swanctl.conf files for each machine. The file should be located under /etc/swanctl/conf.d/.

    Adding swanctl.conf file examples:

    • Transport mode

      • swanctl.conf example for BF1:

        Copy
        Copied!
                    

        connections { BF1-BF2 { local_addrs = 192.168.50.1 remote_addrs = 192.168.50.2 rekey_time = 0   local { auth = psk id = host1 } remote { auth = psk id = host2 }   children { bf { local_ts = 192.168.50.1/32 [udp/60] remote_ts = 192.168.50.2/32 [udp/90] esp_proposals = aes128gcm128-x25519-esn mode = transport policies_fwd_out = yes life_time = 0 } } version = 2 mobike = no reauth_time = 0 proposals = aes128-sha256-x25519 } }   secrets { ike-BF { id-host1 = host1 id-host2 = host2 secret = 0sv+NkxY9LLZvwj4qCC2o/gGrWDF2d21jL } }

      • swanctl.conf example for BF2:

        Copy
        Copied!
                    

        connections { BF2-BF1 { local_addrs = 192.168.50.2 remote_addrs = 192.168.50.1 rekey_time = 0   local { auth = psk id = host2 } remote { auth = psk id = host1 }   children { bf { local_ts = 192.168.50.2/32 [udp/90] remote_ts = 192.168.50.1/32 [udp/60] esp_proposals = aes128gcm128-x25519-esn mode = transport life_time = 0 } } version = 2 mobike = no reauth_time = 0 proposals = aes128-sha256-x25519 } }   secrets { ike-BF { id-host1 = host1 id-host2 = host2 secret = 0sv+NkxY9LLZvwj4qCC2o/gGrWDF2d21jL } }

    • Tunnel mode

      Copy
      Copied!
                  

      connections { BF1-BF2 { local_addrs = 192.168.50.2 remote_addrs = 192.168.50.1 rekey_time = 0   local { auth = psk id = host2 } remote { auth = psk id = host1 }   children { bf { local_ts = 2001:db8:85a3::8a2e:370:7334/128 [udp/3030] remote_ts = 2001:db8:85a3::8a2e:370:7335/128 [udp/55] esp_proposals = aes128gcm128-x25519-esn life_time = 0 } } version = 2 mobike = no proposals = aes128-sha256-x25519 } }   secrets { ike-BF { id-host1 = host1 id-host2 = host2 secret = 0sv+NkxY9LLZvwj4qCC2o/gGrWDF2d21jL } }

      Note

      local_ts and remote_ts must have a netmask of /32 for IPv4 addresses and /128 for IPv6 addresses.

      Note

      SA rekey is not supported in DOCA plugin. connection.rekey_time must be set to 0 and connection.child.life_time must be set to 0.

DOCA IPsec only supports ESP headers, AES-GCM encryption algorithm, and key sizes 128 or 256. Therefore, when setting ESP proposals in the swanctl.conf, please adhere to the values provided in the following table:

ESP Proposal

Algorithm Type Including ICV Length

Key Size

aes128gcm8

ENCR_AES_GCM_ICV8

128

aes128gcm64

ENCR_AES_GCM_ICV8

128

aes128gcm12

ENCR_AES_GCM_ICV12

128

aes128gcm96

ENCR_AES_GCM_ICV12

128

aes128gcm16

ENCR_AES_GCM_ICV16

128

aes128gcm128

ENCR_AES_GCM_ICV16

128

aes128gcm

ENCR_AES_GCM_ICV16

128

aes256gcm8

ENCR_AES_GCM_ICV8

256

aes256gcm64

ENCR_AES_GCM_ICV8

256

aes256gcm12

ENCR_AES_GCM_ICV12

256

aes256gcm96

ENCR_AES_GCM_ICV12

256

aes256gcm16

ENCR_AES_GCM_ICV16

256

aes256gcm128

ENCR_AES_GCM_ICV16

256

aes256gcm

ENCR_AES_GCM_ICV16

256


Building strongSwan

To enable the DOCA plugin in strongSwan:

  1. Verify that the dependencies listed here are installed in your environment. libgmp-dev is missing from that list so make sure to install that as well.

  2. Git clone https://github.com/Mellanox/strongswan.git.

  3. Git checkout BF-5.9.10 branch.

  4. Add your changes in the plugin located under src/libcharon/plugins/doca.

  5. Run autogen.sh within the strongSwan repo.

  6. Run the following:

    Copy
    Copied!
                

    ./configure --enable-openssl --disable-random --prefix=/usr/local --sysconfdir=/etc --enable-systemd --enable-doca make make install systemctl daemon-reload systemctl restart strongswan.service

Running the Solution

Run the following commands on both BlueField peers.

  1. Run DOCA IPsec Security Gateway in dynamic configuration, assuming the socket location is /tmp/rules_socket.

    Copy
    Copied!
                

    doca_ipsec_security_gw -s 03:00.0 -un <sf_net_dev> -c ./ipsec_security_gw_config.json -m transport -i /tmp/rules_socket

    Note

    DOCA IPsec Security Gateway application should be run first.

  2. Edit the /etc/strongswan.d/charon/doca.conf file and add the UDS socket path. If the socket_path is not set, the plugin uses the default path /tmp/strongswan_doca_socket.

    Copy
    Copied!
                

    doca {   # Whether to load the plugin load = yes   # Path to DOCA socket socket_path = /tmp/rules_socket }

    Note

    You must provide the application with this path as well.

  3. Restart the strongSwan server:

    Copy
    Copied!
                

    systemctl restart strongswan.service

    Note

    If the application has been run with log level debug, you can see that the connection has been done successfully, and the application is waiting for new IPsec policies.

  4. Verify that the swanctl.conf file exists in /etc/swanctl/conf.d/. directory.

    Note

    It is recommended to remove any unused conf files under /etc/swanctl/conf.d/.

  5. Load IPsec configuration:

    Copy
    Copied!
                

    swanctl --load-all

  6. Start IKE protocol on either the initiator or the target side:

    Copy
    Copied!
                

    swanctl -i --child <child_name>

    Info

    In the example above, the child's name is bf.

  • /opt/mellanox/doca/applications/ipsec_security_gw/

© Copyright 2025, NVIDIA. Last updated on Sep 30, 2025