IPsec Security Gateway
NVIDIA DOCA IPsec Security Gateway Application Guide
This document provides an IPsec security gateway implementation on top of NVIDIA® BlueField® DPU.
Important note for NVIDIA® BlueField®-2 DPUs only: If your target application utilizes 100Gb/s or higher bandwidth, where a substantial part of the bandwidth is allocated for IPsec traffic, please refer to the NVIDIA BlueField-2 DPUs Product Release Notes to learn about a potential bandwidth limitation. To access the relevant product release notes, please contact your NVIDIA sales representative.
DOCA IPsec Security Gateway leverages the DPU's hardware capability for secure network communication. The application demonstrates how to insert rules related to IPsec encryption and decryption based on the DOCA Flow and IPsec libraries. The application demonstrates how to insert rules to create an IPsec tunnel.
An example for configuring the Internet key exchange (IKE) can be found under Keying Daemon Integration (StrongSwan) but is not considered part of the application.
The application can be configured to receive IPsec rules in one of the following ways:
- Static configuration – (default) receives a fixed list of rules for IPsec encryption and decryption
- Dynamic configuration – receives IPsec encryption and decryption rules during runtime through through a Unix domain socket (UDS) which is enabled when providing a socket path to the application
Note:
You may find an example of integrating a rules generator with the application under strongSwan project (DOCA plugin).
The application supports the following IPsec modes: Tunnel, transport, UDP transport.

DOCA IPsec Security Gateway is designed to run with 2 ports, secured and unsecured:
- Secured port – BlueField receives IPsec encrypted packets and, after decryption, they are sent through the unsecured port
- Unsecured port – BlueField receives regular (plain text) packets and, after encryption, they are sent through the secured port
Example packet path for hardware offloading:

Example packet path for partial software processing (handling encap/decap in software):
Using the application with SF:

3.1. Static Configuration

- Create IPsec library context.
- Open two DOCA devices, one for the secured port and another for the unsecured port.
- Initialize the DOCA work queue.
- With the open DOCA devices, the application probes DPDK ports and initializes DOCA Flow and DOCA Flow ports accordingly.
- On the created ports, build DOCA Flow pipes.
- In a loop according to the JSON rules:
- Create DOCA IPsec SA for the new rule.
- Insert encrypt or decrypt rule to DOCA Flow pipes.
3.2. Dynamic Configuration

- Create IPsec library context.
- Open two DOCA devices, one for the secured port and another for the unsecured port.
- Initialize the DOCA work queue.
- With the open DOCA devices, the application probes DPDK ports and initializes DOCA Flow and DOCA Flow ports accordingly.
- On the created ports, build DOCA Flow pipes.
- Create UDS socket and listen for incoming data.
- While waiting for new IPsec policies to be received in a loop, if a new IPsec policy is received:
- Parse the policy whether it is an encryption or decryption rule.
- Create DOCA IPsec SA for the new rule.
- Insert encrypt or decrypt rule to DOCA Flow pipes.
3.3. DOCA Flow Modes
The application can run in two modes, vnf
and switch
. For more information about the modes, please refer to section "Pipe Mode" in the NVIDIA DOCA Flow Programming Guide.
3.3.1. VNF Mode
3.3.1.1. Encryption

- The application builds 8 pipes for encryption. Control pipe as root with four entries that match L3 and L4 types and forward the traffic to the relevant pipes.
- IPv6 pipes – match the source IP address and forward the traffic to a pipe that matches 5-tuple excluding the source IP.
- In the 5-tuple match pipes set action of "set meta data", the metadata would be the rule's index in the JSON file.
- The matched packet is forwarded to the second port.
- In the secured egress domain, there is an encryption pipe that has a shared IPsec encrypt action. According to the metadata match, the packet is encrypted with the encap destination IP and SPI as defined in the user's rules.
3.3.1.2. Decryption

- The application builds 4 pipes for decryption. Control pipe as root with two entries that match L3 type and forward the traffic to the relevant decrypt pipe.
- The decrypt pipe matches the destination IP and SPI according to the rule files and has a shared IPsec action for decryption.
- After decryption, the matched packets are forwarded to the syndrome pipe and, if the syndrome is non-zero, the packets are dropped. Otherwise, the packets are forwarded to the second port.
3.3.2. Switch Mode

In switch mode, a root pipe matches the first 2 most significant bits (MSBs) to decide what the next pipe is:
- Metadata is 0 – packet arrives and continues to pipe that matches on the port's meta. Based on the port, the packet passes through almost the same path as VNF mode and the metadata is set in the 2 MSBs. Afterwards, the packet moves to pipes that send the packets to the root pipe.
- First bit is 1 – packet finishes the decrypt path and must be sent to the unsecure port.
- Second bit is 1 – packet almost finishes the encrypt path and must be sent to the encrypt pipe on the secure egress domain and to the secure port from there.
- Parse application argument.
- Initialize the arg parser resources and register DOCA general parameters.
doca_argp_init();
- Register application parameters.
register_ipsec_security_gw_params();
- Parse application flags.
doca_argp_start();
- Parse app parameters.
- Initialize the arg parser resources and register DOCA general parameters.
- DPDK initialization.
rte_eal_init();
Call
rte_eal_init()
to initialize EAL resources with the provided EAL flags for not probing the ports. - Parse config file.
ipsec_security_gw_parse_config();
- Initialize devices and ports.
ipsec_security_gw_init_devices();
- Open DOCA devices with input PCIe addresses.
- Probe DPDK port from each opened device.
- Initialize and start DPDK ports.
dpdk_queues_and_ports_init();
- Initialize DPDK ports, including mempool allocation.
- Initialize hairpin queues if needed.
- Binds hairpin queues of each port to its peer port.
- Initialize objects for DOCA IPsec library.
ipsec_security_gw_ipsec_ctx_create();
- Create IPsec library context.
- Create DOCA Work queue.
- Initialize DOCA Flow.
ipsec_security_gw_init_doca_flow();
- Initialize DOCA Flow library.
- Find the indices of the DPDK-probed ports and start DOCA Flow ports with them.
- Insert rules.
- Insert encryption rules.
ipsec_security_gw_insert_encrypt_rules();
- Insert decryption rules.
ipsec_security_gw_insert_decrypt_rules();
- Insert encryption rules.
- Wait for traffic.
ipsec_security_gw_wait_for_traffic();
- Wait in a loop until the user terminates the program.
- IPsec security gateway cleanup:
- DOCA Flow cleanup; destroy initialized ports.
doca_flow_cleanup();
- SA destruction.
ipsec_security_gw_destroy_sas();
- IPsec objects destruction.
ipsec_security_gw_ipsec_ctx_destroy();
- Destroy DPDK ports and queues.
dpdk_queues_and_ports_fini();
- DPDK finish.
dpdk_fini();
Calls
rte_eal_destroy()
to destroy initialized EAL resources. - Arg parser destroy.
doca_argp_destroy();
- DOCA Flow cleanup; destroy initialized ports.
- Refer to the following documents:
- NVIDIA DOCA Installation Guide for Linux for details on how to install BlueField-related software.
- NVIDIA DOCA Troubleshooting Guide for any issue you may encounter with the installation, compilation, or execution of DOCA applications.
- NVIDIA DOCA Applications Overview for additional compilation instructions and development tips for the DOCA applications.
- DOCA IPsec Security Gateway binary is located under
/opt/mellanox/doca/applications/ipsec_security_gw/bin/doca_ipsec_security_gw
. To build all the applications together, run:cd /opt/mellanox/doca/applications/ meson build ninja -C build
- To build only the IPsec security gateway application:
- Edit the following flags in
/opt/mellanox/doca/applications/meson_option.txt
:- Set
enable_all_applications
tofalse
- Set
enable_ipsec_security_gw
totrue
- Set
- Run the commands in step 2.
Application usage:
Usage: doca_ipsec_security_gw [DOCA Flags] [Program Flags] DOCA Flags: -h, --help Print a help synopsis -v, --version Print program version information -l, --log-level Set the log level for the program <CRITICAL=20, ERROR=30, WARNING=40, INFO=50, DEBUG=60> Program Flags: -s, --secured Secured port pci-address -u, --unsecured Unsecured port pci-address -c, --config Path to the JSON file with application configuration -m, --mode IPsec mode - {tunnel/transport/udp_transport} -i, --ipc IPC socket file path -sn, --secured-name Secured port interface name -un, --unsecured-name Unsecured port interface name
Note:
- Edit the following flags in
- Running the application on BlueField:
- Pre-run setup:
- The IPsec security gateway application is based on DPDK libraries. Therefore, the user is required to allocate huge pages:
echo 2048 > /sys/kernel/mm/hugepages/hugepages-2048kB/nr_hugepages
- VNF mode – the IPsec security gateway example requires disabling some of the hardware tables:
/opt/mellanox/iproute2/sbin/devlink dev eswitch set pci/0000:03:00.0 mode legacy /opt/mellanox/iproute2/sbin/devlink dev eswitch set pci/0000:03:00.1 mode legacy echo none > /sys/class/net/p0/compat/devlink/encap echo none > /sys/class/net/p1/compat/devlink/encap /opt/mellanox/iproute2/sbin/devlink dev eswitch set pci/0000:03:00.0 mode switchdev /opt/mellanox/iproute2/sbin/devlink dev eswitch set pci/0000:03:00.1 mode switchdev
/opt/mellanox/iproute2/sbin/devlink dev eswitch set pci/0000:03:00.0 mode legacy /opt/mellanox/iproute2/sbin/devlink dev eswitch set pci/0000:03:00.1 mode legacy echo basic > /sys/class/net/p0/compat/devlink/encap echo basic > /sys/class/net/p1/compat/devlink/encap /opt/mellanox/iproute2/sbin/devlink dev eswitch set pci/0000:03:00.0 mode switchdev /opt/mellanox/iproute2/sbin/devlink dev eswitch set pci/0000:03:00.1 mode switchdev
- Switch mode – the IPsec security gateway application requires configuring the ports to run in switch mode:
sudo mlxconfig -d /dev/mst/mt41686(mt41692)_pciconf0 s LAG_RESOURCE_ALLOCATION=1 # power cycle the host to apply this setting /opt/mellanox/iproute2/sbin/devlink dev eswitch set pci/0000:03:00.0 mode legacy /opt/mellanox/iproute2/sbin/devlink dev eswitch set pci/0000:03:00.1 mode legacy sudo devlink dev param set pci/0000:03:00.0 name esw_pet_insert value false cmode runtime sudo devlink dev param set pci/0000:03:00.1 name esw_pet_insert value false cmode runtime /opt/mellanox/iproute2/sbin/devlink dev eswitch set pci/0000:03:00.0 mode switchdev /opt/mellanox/iproute2/sbin/devlink dev eswitch set pci/0000:03:00.1 mode switchdev sudo devlink dev param set pci/0000:03:00.0 name esw_multiport value true cmode runtime sudo devlink dev param set pci/0000:03:00.1 name esw_multiport value true cmode runtime
sudo devlink dev param set pci/0000:03:00.0 name esw_multiport value false cmode runtime sudo devlink dev param set pci/0000:03:00.1 name esw_multiport value false cmode runtime
- The IPsec security gateway application is based on DPDK libraries. Therefore, the user is required to allocate huge pages:
- Example for running the application in static configuration:
cd /opt/mellanox/doca/applications/ipsec_security_gw/bin ./doca_ipsec_security_gw -s 03:00.0 -u 03:00.1 -c ./ipsec_security_gw_config.json -m transport
- Example for running the application in dynamic configuration:
cd /opt/mellanox/doca/applications/ipsec_security_gw/bin ./doca_ipsec_security_gw -s 03:00.0 -u 03:00.1 -c ./ipsec_security_gw_config.json -m transport -i /tmp/rules_socket
- Pre-run setup:
- Running the application on the host, CLI example:
cd /opt/mellanox/doca/applications/ipsec_security_gw/bin ./doca_ipsec_security_gw -s 08:00.0 -u 08:00.1 -c ./ipsec_security_gw_config.json -m transport
Note:Refer to section "Running DOCA Application on Host" in NVIDIA DOCA Virtual Functions User Guide.
- To run
doca_ipsec_security_gw
using a JSON file:doca_ipsec_security_gw --json [json_file]
cd /opt/mellanox/doca/applications/ipsec_security_gw/bin ./doca_ipsec_security_gw –-json ./ipsec_security_gw_params.json
6.1. Static Configuration IPsec Rules
IPsec rules and other configuration can be added with a JSON config file that is passed using the--config
parameter.
Section | Field | Type | Description | Example |
---|---|---|---|---|
config |
switch |
bool | True for running DOCA Flow in switch mode. Default is false (VNF mode). |
"switch": true |
esp_header_offload |
string | Decap and encap offloading: both , encap , decap , or none . Default is both (offloading both encap and decap). |
"esp_header_offload": "none" |
|
sw_sn_inc_enable |
bool | Increments sequence number of ESP in software if set to true . Default is false. Available only if esp_header_offload is decap or none . |
"sw_sn_inc_enable": true |
|
sw_antireplay_enable |
bool | Enables anti-replay mechanism in software if set to true . Default is false. Available only if esp_header_offload is encap or none .
|
"sw_antireplay_enable": true |
|
sn_initial |
uint | Initial sequence number for ESP header. Used also when sw_antireplay_enable is true. Default is 0. |
"sn_initial": 0 |
|
encrypt_rules |
ip-version |
int | Source and destination IP version. 4 / 6. Optional. Default is 4. |
"ip-version": 6 |
src-ip |
string | Source IP to match | "src-ip": "1.2.3.4" |
|
dst-ip |
string | Destination IP to match | "dst-ip": "101:101:101:101:101:101:101:101" |
|
protocol |
string | L4 protocol: TCP or UDP | "protocol" |
|
src-port |
int | Source port to match | ||
dst-port |
int | Destination port to match | "dst-port": 55 |
|
encap-ip-version |
int | Encap IP version: 4 or 6. Optional; default is 4. | "ip-version": 4 |
|
encap-dst-ip |
string | Encap destination IP. Mandatory for tunnel mode only. | "encap-dst-ip": "1.1.1.1" |
|
spi |
int | SPI integer to set in the ESP header | "spi": 5 |
|
key |
string | Key for creating the SA (in hex format) | "key": "112233445566778899aabbccdd" |
|
key_type |
int | Key size: 128 or 256. Optional; default is 256. | "key_type": 128 |
|
decrypt_rules |
ip-version |
int | Destination IP version: 4 or 6. Optional; default is 4. | "ip-version": 6 |
dst-ip |
string | Destination IP to match | "dst-ip": "1122:3344:5566:7788:99aa:bbcc:ddee:ff00" |
|
inner-ip-version |
int | Inner IP version. Mandatory for tunnel mode only. Optional; default is 4. | "inner-ip-version": 4 |
|
spi |
int | SPI to match in the ESP header | "spi": 5 |
|
key |
string | Key for creating the SA (in hex format) | "key": "112233445566778899aabbccdd" |
|
key_type |
int | Key size: 128 or 256. Optional; default is 256. | "key_type": 128 |
6.2. Dynamic Configuration IPsec Rules
The application listens on the UDS socket for receiving a predefined structure for the IPsec policy defined in the policy.h
file.
The client program or keying daemon should connect to the socket with the same socket file path provided to the application by the --ipc
/-i
flags, and send the policy structure as packed to the application through the same socket.
The IPsec policy structure:
struct ipsec_security_gw_ipsec_policy {
/* Protocols attributes */
uint16_t src_port; /* Policy inner source port */
uint16_t dst_port; /* Policy inner destination port */
uint8_t l3_protocol; /* Policy L3 proto {POLICY_L3_TYPE_IPV4, POLICY_L3_TYPE_IPV6} */
uint8_t l4_protocol; /* Policy L4 proto {POLICY_L4_TYPE_UDP, POLICY_L4_TYPE_TCP} */
uint8_t outer_l3_protocol; /* Policy outer L3 type {POLICY_L3_TYPE_IPV4, POLICY_L3_TYPE_IPV6} */
/* Policy attributes */
uint8_t policy_direction; /* Policy direction {POLICY_DIR_IN, POLICY_DIR_OUT} */
uint8_t policy_mode; /* Policy IPSEC mode {POLICY_MODE_TRANSPORT, POLICY_MODE_TUNNEL} */
/* Security Association attributes */
uint8_t esn; /* Is ESN enabled? */
uint8_t icv_length; /* ICV length in bytes {8, 12, 16} */
uint8_t key_type; /* AES key type {POLICY_KEY_TYPE_128, POLICY_KEY_TYPE_256} */
uint32_t spi; /* Security Parameter Index */
uint32_t salt; /* Cryptographic salt */
uint8_t enc_key_data[MAX_KEY_LEN]; /* Encryption key (binary) */
/* Policy inner and outer addresses */
char src_ip_addr[MAX_IP_ADDR_LEN + 1]; /* Policy inner IP source address in string format */
char dst_ip_addr[MAX_IP_ADDR_LEN + 1]; /* Policy inner IP destination address in string format */
char outer_src_ip[MAX_IP_ADDR_LEN + 1]; /* Policy outer IP source address in string format */
char outer_dst_ip[MAX_IP_ADDR_LEN + 1]; /* Policy outer IP destination address in string format */
};
Refer to NVIDIA DOCA Arg Parser Programming Guide for more information.
Flag Type | Short Flag | Long Flag/JSON Key | Description | JSON Content |
---|---|---|---|---|
General flags | l | log-level | Sets the log level for the application:
|
|
v | version | Print program version information | N/A | |
h | help | Print a help synopsis | N/A | |
Program flags | c | config | Path to JSON file with configurations |
|
u | unsecured | PCIe address for the unsecured port |
|
|
s | secured | PCIe address for the secured port |
|
|
m | mode | IPsec mode. Possible values: tunnel , transport , udp_transport . |
|
|
un | unsecured-name | Interface name of the unsecured port |
|
|
sn | secured-name | Interface name of the secured port |
|
|
i | ipc | IPC socket file path for receiving IPsec rules during runtime |
|
strongSwan is a keying daemon that uses the Internet Key Exchange Version 2 (IKEv2) protocol to establish SAs between two peers. strongSwan includes a DOCA plugin that is part of the strongSwan package in BFB. The plugin is loaded only if the DOCA IPsec Security Gateway is triggered. The plugin connects to UDS socket and sends IPsec policies to the application after the key exchange completes.
For more information about the key daemon, please refer to strongSwan documentation.
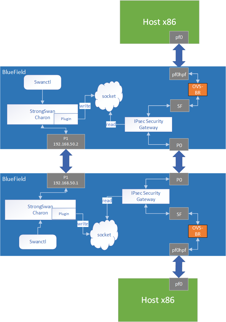
8.1. End-to-end Architecture
The following diagram presents an architecture where two BlueField DPUs are connected to each other with DOCA IPsec Security Gateway running on each.

swanctl
is a command line tool that is used for strongSwan IPsec configuration:
- Run DOCA IPsec Security Gateway on both sides in dynamic configuration.
- Start strongSwan service.
- Configure strongSwan IPsec using the
swanctl.conf
configuration file on both sides. - Start key exchange between the two peers. At the end of the flow, the result arrives to the DOCA plugin, populates the policy-defined structure, and sends it to the socket.
- DOCA IPsec Security Gateway on both sides reads new policies from the socket, performs the parsing, creates a DOCA SA object, and adds flow decrypt/encrypt entry.
This architecture uses P1 uplink on both BlueField DPUs to run the strongSwan key daemon. To configure the uplink:
- Configure an IP addresses for the PFs of both DPUs:
- On BF1:
ip addr add 192.168.50.1/24 dev p1
- On BF2:
ip addr add 192.168.50.2/24 dev p1
- On BF1:
- Verify the connection between two BlueField DPUs.
BF1> ping 192.168.50.2
- Configure the
swanctl.conf
files for each machine. They should be located under/etc/swanctl/conf.d/
. Examples for addingswanctl.conf
file:- Transport mode:
-
swanctl.conf
example for BF1:connections { BF1-BF2 { local_addrs = 192.168.50.1 remote_addrs = 192.168.50.2 rekey_time = 0 local { auth = psk id = host1 } remote { auth = psk id = host2 } children { bf { local_ts = 192.168.50.1/32 [udp/60] remote_ts = 192.168.50.2/32 [udp/90] esp_proposals = aes128gcm128-x25519-esn mode = transport policies_fwd_out = yes life_time = 0 } } version = 2 mobike = no reauth_time = 0 proposals = aes128-sha256-x25519 } } secrets { ike-BF { id-host1 = host1 id-host2 = host2 secret = 0sv+NkxY9LLZvwj4qCC2o/gGrWDF2d21jL } }
-
swanctl.conf
example for BF2:connections { BF2-BF1 { local_addrs = 192.168.50.2 remote_addrs = 192.168.50.1 rekey_time = 0 local { auth = psk id = host2 } remote { auth = psk id = host1 } children { bf { local_ts = 192.168.50.2/32 [udp/90] remote_ts = 192.168.50.1/32 [udp/60] esp_proposals = aes128gcm128-x25519-esn mode = transport life_time = 0 } } version = 2 mobike = no reauth_time = 0 proposals = aes128-sha256-x25519 } } secrets { ike-BF { id-host1 = host1 id-host2 = host2 secret = 0sv+NkxY9LLZvwj4qCC2o/gGrWDF2d21jL } }
-
- Tunnel mode:
connections { BF1-BF2 { local_addrs = 192.168.50.2 remote_addrs = 192.168.50.1 rekey_time = 0 local { auth = psk id = host2 } remote { auth = psk id = host1 } children { bf { local_ts = 2001:db8:85a3::8a2e:370:7334/128 [udp/3030] remote_ts = 2001:db8:85a3::8a2e:370:7335/128 [udp/55] esp_proposals = aes128gcm128-x25519-esn life_time = 0 } } version = 2 mobike = no proposals = aes128-sha256-x25519 } } secrets { ike-BF { id-host1 = host1 id-host2 = host2 secret = 0sv+NkxY9LLZvwj4qCC2o/gGrWDF2d21jL } }
Note:
- Transport mode:
DOCA IPsec only supports ESP headers, AES-GCM encryption algorithm, and key sizes 128 or 256. Therefore, when setting ESP proposals in the swanctl.conf
, please adhere to the values provided in the following table:
ESP Proposal | Algorithm Type Including ICV Length | Key Size |
---|---|---|
aes128gcm8 | ENCR_AES_GCM_ICV8 | 128 |
aes128gcm64 | ENCR_AES_GCM_ICV8 | 128 |
aes128gcm12 | ENCR_AES_GCM_ICV12 | 128 |
aes128gcm96 | ENCR_AES_GCM_ICV12 | 128 |
aes128gcm16 | ENCR_AES_GCM_ICV16 | 128 |
aes128gcm128 | ENCR_AES_GCM_ICV16 | 128 |
aes128gcm | ENCR_AES_GCM_ICV16 | 128 |
aes256gcm8 | ENCR_AES_GCM_ICV8 | 256 |
aes256gcm64 | ENCR_AES_GCM_ICV8 | 256 |
aes256gcm12 | ENCR_AES_GCM_ICV12 | 256 |
aes256gcm96 | ENCR_AES_GCM_ICV12 | 256 |
aes256gcm16 | ENCR_AES_GCM_ICV16 | 256 |
aes256gcm128 | ENCR_AES_GCM_ICV16 | 256 |
aes256gcm | ENCR_AES_GCM_ICV16 | 256 |
8.2. Running the Solution
Run the following commands on both BlueField peers.
- Run DOCA IPsec Security Gateway in dynamic configuration, assuming the socket location is
/tmp/rules_socket
.doca_ipsec_security_gw -s 03:00.0 -un <sf_net_dev> -c ./ipsec_security_gw_config.json -m transport -i /tmp/rules_socket
- Edit the
/etc/strongswan.d/charon/doca.conf
file and add the UDS socket path. If thesocket_path
is not set, the plugin uses the default path/tmp/strongswan_doca_socket
.doca { # Whether to load the plugin load = yes # Path to DOCA socket socket_path = /tmp/rules_socket }
- Restart the strongSwan server:
systemctl restart strongswan-starter.service
- Verify that the
swanctl.conf
file exists in/etc/swanctl/conf.d/
. directory. - Load IPsec configuration:
swanctl --load-all
- Start IKE protocol on either the initiator or the target side:
swanctl -i --child <child_name>
In the example above, the child's name is
bf
.
8.3. Building strongSwan
To perform some changes in the DOCA plugin in strongSwan zone:
- Verify that the dependencies listed here are installed in your environment.
libgmp-dev
is missing from that list so make sure to install that as well. - Git clone https://github.com/Mellanox/strongswan.git.
- Git checkout BF-5.9.6 branch.
- Add your changes in the plugin located under
src/libcharon/plugins/doca
. - Run
autogen.sh
within the strongSwan repo. - Run the following:
./configure --enable-openssl --disable-random --prefix=/usr/local --sysconfdir=/etc --enable-systemd --enable-doca make make install systemctl daemon-reload systemctl restart strongswan-starter.service
Notice
This document is provided for information purposes only and shall not be regarded as a warranty of a certain functionality, condition, or quality of a product. NVIDIA Corporation nor any of its direct or indirect subsidiaries and affiliates (collectively: “NVIDIA”) make no representations or warranties, expressed or implied, as to the accuracy or completeness of the information contained in this document and assume no responsibility for any errors contained herein. NVIDIA shall have no liability for the consequences or use of such information or for any infringement of patents or other rights of third parties that may result from its use. This document is not a commitment to develop, release, or deliver any Material (defined below), code, or functionality.
NVIDIA reserves the right to make corrections, modifications, enhancements, improvements, and any other changes to this document, at any time without notice.
Customer should obtain the latest relevant information before placing orders and should verify that such information is current and complete.
NVIDIA products are sold subject to the NVIDIA standard terms and conditions of sale supplied at the time of order acknowledgement, unless otherwise agreed in an individual sales agreement signed by authorized representatives of NVIDIA and customer (“Terms of Sale”). NVIDIA hereby expressly objects to applying any customer general terms and conditions with regards to the purchase of the NVIDIA product referenced in this document. No contractual obligations are formed either directly or indirectly by this document.
NVIDIA products are not designed, authorized, or warranted to be suitable for use in medical, military, aircraft, space, or life support equipment, nor in applications where failure or malfunction of the NVIDIA product can reasonably be expected to result in personal injury, death, or property or environmental damage. NVIDIA accepts no liability for inclusion and/or use of NVIDIA products in such equipment or applications and therefore such inclusion and/or use is at customer’s own risk.
NVIDIA makes no representation or warranty that products based on this document will be suitable for any specified use. Testing of all parameters of each product is not necessarily performed by NVIDIA. It is customer’s sole responsibility to evaluate and determine the applicability of any information contained in this document, ensure the product is suitable and fit for the application planned by customer, and perform the necessary testing for the application in order to avoid a default of the application or the product. Weaknesses in customer’s product designs may affect the quality and reliability of the NVIDIA product and may result in additional or different conditions and/or requirements beyond those contained in this document. NVIDIA accepts no liability related to any default, damage, costs, or problem which may be based on or attributable to: (i) the use of the NVIDIA product in any manner that is contrary to this document or (ii) customer product designs.
No license, either expressed or implied, is granted under any NVIDIA patent right, copyright, or other NVIDIA intellectual property right under this document. Information published by NVIDIA regarding third-party products or services does not constitute a license from NVIDIA to use such products or services or a warranty or endorsement thereof. Use of such information may require a license from a third party under the patents or other intellectual property rights of the third party, or a license from NVIDIA under the patents or other intellectual property rights of NVIDIA.
Reproduction of information in this document is permissible only if approved in advance by NVIDIA in writing, reproduced without alteration and in full compliance with all applicable export laws and regulations, and accompanied by all associated conditions, limitations, and notices.
THIS DOCUMENT AND ALL NVIDIA DESIGN SPECIFICATIONS, REFERENCE BOARDS, FILES, DRAWINGS, DIAGNOSTICS, LISTS, AND OTHER DOCUMENTS (TOGETHER AND SEPARATELY, “MATERIALS”) ARE BEING PROVIDED “AS IS.” NVIDIA MAKES NO WARRANTIES, EXPRESSED, IMPLIED, STATUTORY, OR OTHERWISE WITH RESPECT TO THE MATERIALS, AND EXPRESSLY DISCLAIMS ALL IMPLIED WARRANTIES OF NONINFRINGEMENT, MERCHANTABILITY, AND FITNESS FOR A PARTICULAR PURPOSE. TO THE EXTENT NOT PROHIBITED BY LAW, IN NO EVENT WILL NVIDIA BE LIABLE FOR ANY DAMAGES, INCLUDING WITHOUT LIMITATION ANY DIRECT, INDIRECT, SPECIAL, INCIDENTAL, PUNITIVE, OR CONSEQUENTIAL DAMAGES, HOWEVER CAUSED AND REGARDLESS OF THE THEORY OF LIABILITY, ARISING OUT OF ANY USE OF THIS DOCUMENT, EVEN IF NVIDIA HAS BEEN ADVISED OF THE POSSIBILITY OF SUCH DAMAGES. Notwithstanding any damages that customer might incur for any reason whatsoever, NVIDIA’s aggregate and cumulative liability towards customer for the products described herein shall be limited in accordance with the Terms of Sale for the product.
Trademarks
NVIDIA, the NVIDIA logo, and Mellanox are trademarks and/or registered trademarks of Mellanox Technologies Ltd. and/or NVIDIA Corporation in the U.S. and in other countries. The registered trademark Linux® is used pursuant to a sublicense from the Linux Foundation, the exclusive licensee of Linus Torvalds, owner of the mark on a world¬wide basis. Other company and product names may be trademarks of the respective companies with which they are associated.
Copyright
© 2023 NVIDIA Corporation & affiliates. All rights reserved.